在写哈弗H2之前,教授查了一下SUV的销量表,结果令教授非常震惊。在国产小型SUV普遍起售6万多的背景下,起售价9万的哈弗H2居然是国产小型SUV销量第二名。而第一名起售价5.48万的宝骏510。
经过教授的仔细分析发现,哈弗H2的配置比同价位小型SUV的配置要高很多。是的,即使是别家的顶配,配置也未必跟得上哈弗H2。所以,当其他小型SUV在6万多的价位厮杀时,哈弗H2在10万左右的价位活得非常滋润。因为当你想选购一辆品质高,配置高的小型SUV时,哈弗H2是你的不二之选。

哈弗H2的售价为9-11.3万。这个售价在国产小型SUV中属于高端系列,当然配置也是十分高端的。

在颜色方面,哈弗H2提供7款颜色。不过红标不能选择蓝色,蓝标不能选择红色。除此之外,其他颜色任选。

在轮毂方面,哈弗H2全系标配18寸十辐轮毂,右边的花瓣式轮毂是选装件。

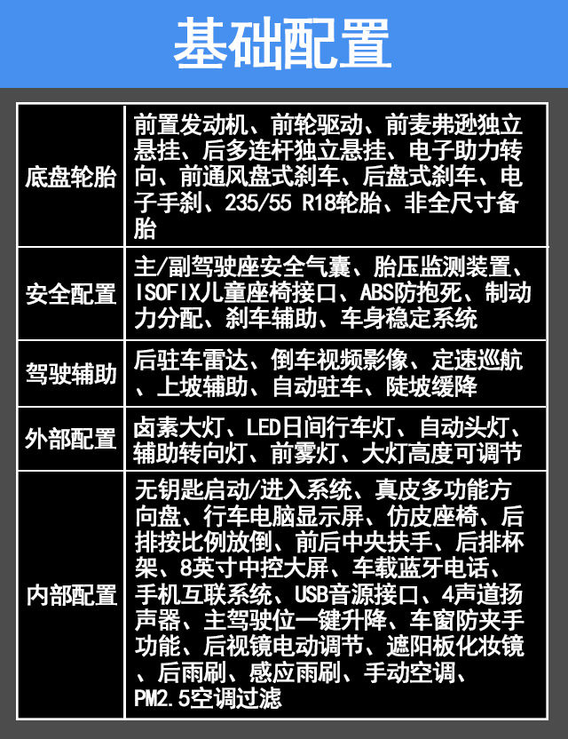
在基础配置方面,哈弗H2十分的逆天。某些车型卖到12万的配置也未必有哈弗H2高。

因为基础配置太高,所以其他车型在配置增加方面比较少,不过价钱也不贵。豪华版贵精英版6千,尊贵版比豪华版贵5千。价钱非常良心。
哈弗H2上还有选装的项目:前排侧气囊+前后排头部气囊=1500;腰部支撑调节+主驾驶座椅电动调节=1000;氙气灯=2000。除了氙气灯的价格略贵,而且仅仅是近光灯不值得选装以外,其他两款选装都值得推荐。

所有配置中,最值得购买的就是豪华型了。豪华型上,增加了全景天窗,6声道音响、后视镜加热、后视镜折叠这几个非常实用的配置。而且红蓝标各自有另外增加的配置。另外,红标可以通过加装来获得蓝标的配置。反过来,蓝标也可以。所以说,这个配置弹性大

精英型,即最低配,配置并不低。这个配置几乎是25万紧凑型SUV的级别了,不能要求更多。

尊贵型作为全系最高配,价格也不贵,11.3万落地下来不用13万,但是假的配置并不多,气囊这方面1500就可以选装。氙气近光灯不建议选装,价格比较贵,而且仅仅是近光灯,不如去汽配城自己改装。所以说,这个配置不贵,但是推荐程度没有上两个高。
总结:18款哈弗H2的配置就三款,比起17款来说要大大减少。从性价比来说,每一款都能够完爆对手,不过经过教授精挑细选过后,还是推荐豪华型,毕竟全景天窗这东西通过后期加装不现实,而且贵6000的价格完全可以接受。
