去年7月1日,史上最严排放的国六标准在全国主要的一些大城市开始正式实施,由此引发了汽车市场的动荡,对于汽车行业的每一个参与者来说应该都留下了深刻的影响。

如果说这个排放标准产生的阵痛只是一时的,那么一年之后,也就是2020年7月1日实施的政策,对于汽车行业将会产生更加广泛的多米诺骨牌效应。近日,生态环境部、工业信息化部、商务部、海关总署联合发布了关于调整轻型汽车国六排放标准实施有关要求的公告,其中关于国五车型的生产和国六车型的上牌有着更加严格的规定。

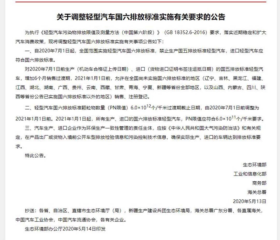
公告的第一条明确指出,自2020年7月1日起,全国范围实施轻型汽车国六排放标准,禁止生产国五排放标准轻型汽车,进口轻型汽车应符合国六排放标准。
从这一条政策可以看出,对于国六排放的标准将在今年7月1日起正式“一刀切”,没有余地,全国上下均是如此。

去年7月1日实施的国六排放标准,只是针对重要的一二线城市实施,由于国六排放标准的严苛,国内车市销售境遇的不理想,加之国五车辆库存过多等因素,曾经数次推迟实施,直到去年7月1日才正式在各大城市落地,对于汽车市场的影响还历历在目。

这次上升到全国统一,也是看得出国家对于这方面也是下定决心了。去年国六部分地区实施引发的一片哀嚎还记忆犹新,如今全面实施的到来仍然有点猝不及防。这意味着国六从大城市开始,正式扩散到各中小城市。节能减排一直都是国家近些年倡导的政策,国六全面实施的目的是为了让此后的销售和上牌的车子必须达到国六的排放法规要求,这种政策导向将会落实到每个民众的实际行动上。

其实,进入到2019年以来,大部分的车企已经在这方面做了充足的准备。从目前的数据上看,共有269家企业6400个车型20429046辆车进行了轻型车国六环保信息公示,覆盖了目前汽车市场的90%以上,主流乘用车已经在这一年多的时间内完成了过渡和转折,甚至是直接跳过了国六a达到了国六b。

所以,全面实施国六不过是时间的问题,现在正式落实各大车企也是有备无患,即便是距离7月1日也不过只有一个多月的时间,预防针在这一两年已经打过了。目前在售的国六车型已经基本满足市场的所有需求,即便是三四线的消费者也不用担心买不到国六的车型。

如果说全面实施国六,对已经做好这方面准备的车企来说影响还不是很大,那么禁止生产国五排放标准轻型汽车,对于部分车企来说,无疑是最后通牒。从禁止上牌到如今源头上禁止生产,新的国五车型真的要和我们说再见了。

受到今年疫情的影响,很多边缘车企如力帆、众泰、陆风今年二三月份的生产和销售几乎陷入了停止,并且旗下生产的车型几乎是以国五为主,销售的区域也集中在三四线城市。如果这个生死存亡之际未能够实现转型,在短时间内进行发动机排放技术的升级改造,车企将面临无车可买的地步,倒闭也只是时间的问题。

可以说,今年疫情的冲击和此次新规,将会对汽车行业进行新一轮的洗牌,可能会加剧汽车市场的困境。边缘车企面临的问题远比我们想象中的要严重得多,大浪淘沙之下站不住脚跟更多的是自身实力的不够,这一场“淘汰赛”可以说真正的优胜劣汰。

可以预见的是,在新规实施之前,也就是剩下的一个多月时间里,部分车企会加班加点生产国五的车型,除了争取多卖点车回本之外,也要将现有的零部件库存清理完毕。那么这种赶工出来的车型质量,也就存在一定的怀疑。


从政策的细则来看,对于目前已经生产出来的国五车给出了半年的过渡期,也就是说在2020年7月1日之前生产出来的车型,还可以继续销售到2021年之前。一般车型生产出来后不宜存放太久,为了尽快清理库存的国五车辆,不少经销商提供较大的优惠。很多消费者想在这个时候抄底,真的合适吗?

实际上,今年二三月份各大汽车工厂的生产受到了严重影响,出厂的车型数量远不及往年的同期水平。而即便是四月份的产量开始提升,也被当下的汽车需求消化了很大部分。从5月10日中国汽车流通协会发布的2020年4月“汽车经销商库存”调查报告来看,4月经销商库存系数实现明显的缩小至1.76,同比下降12.0%,环比下降34.3%。

从目前网上国五车的市场价格来看,与此前相比没有出现较大的差异,实际的市场到店调查也反应出,市场优惠处在一个比较稳定的水平,部分热门车型的价格甚至因为产量不足的关系价格还有些微的上浮。

随着五一的到来,全国各行各业开始全面恢复,五一期间购车人数猛增,迎来了销售的“小高峰”,加上各地为了恢复经济而推出各项汽车消费政策,以及车市不断加大促销力度,目前汽车销售正处于明显升温阶段,经销商也将迎来清库存的好时机。

也就是说,目前的汽车生产和需求自己处在一个相对平衡的阶段,即便是已经进入到生命末期的国五新车,依然有着一定的市场需求,因此想要在这个时候抄底并不能拿到极其优惠的价格,只是在一些政策和优惠上相对可观一些而已,例如在佛山等地区有数千元的购车补贴,具体还得视地方情况而定。

当然,也不排除在7月1号之前会出现国五车型跳水的问题,毕竟从去年的情况来看,诸如凯迪拉克这些品牌清库存的时候,也出现了十七八万提一台库存车回家的场景。只要价格足够低,库存时间在三个月以内,地方又能够上国五车型的牌子,那么这些车还是可以买的。

此次全面实施国六和禁止生产国五车型,也是处在疫情将要结束之际,它的到来并不会有多大的意外,就像是一场考试一样,大家都是两个小时的考试时间,优秀的学生已经作文都快写完了,有些学生却还在选择题上纠结,这种差距归根结底还是平时做的功课。如果消费者是老师,那么自然更加喜欢那些成绩好的学生,这就是汽车市场的规律。生产还是毁灭,其实背后都有一套合理的逻辑,有因必有果 。