
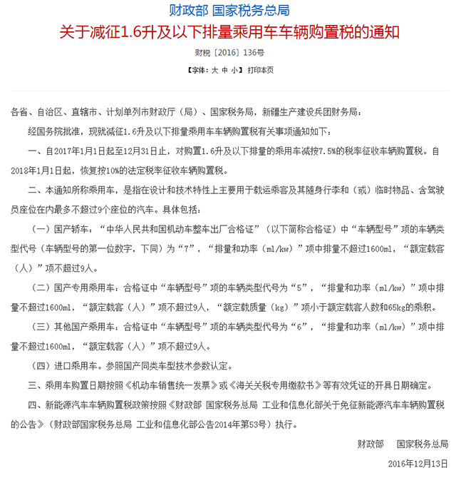
买车是个好消息,但是为什么要悲伤呢?原因很简单,因为国家颁布的1.6L及以下排量购置税优惠减半的优惠政策在31日就已经正式结束了。至于明年是否还有减半的优惠,教授在这儿可以明确地告诉你是“没有的!”这个消息够伤心了吧。
经计算
10万的车能省4274元
20万的车能省8547元
30万的车能省12821元

近日国家有发布了一项购车优惠政策,虽然5折是没希望了,但是在购置税方面则给你打了个7.5折,虽然有打折,但是年后买车你依旧需要多付一定的费用。16年所剩的日子不多了,想要买车更便宜、想要见亲戚朋友倍有面子,买一台高端大气上档次的SUV就是最佳选择!
别克昂科威20T
售价:20.99-25.99万
购置税优惠(元):8970-11107

作为合资SUV榜单上的冠军车型,别克昂科威是一辆为中国消费者打造的神级SUV,一副高端大气的外观设计是吸引消费者最重要的利器!无论是在设计上还是整车的高级感方面,昂科威这台车都做得相当好。

除了一副高能吸睛的外观,别克昂科威的内心也是十分强大。高档的内饰设计、极为丰富的配置水平以及宽敞的车内空间都能很好地满足众多消费者的购车需求,另外最值得点赞的是昂科威的隔音降噪水平和搭载Onstar 车载4G LTE,绝对是领先同级的存在。

在动力方面,1.5T+7速DCG 智能启停双离合变速箱这套动力总成推动这样一台中型SUV完全够用,而且在油耗方面也是值得点赞。虽然别克昂科威还有2.0T的车型,但是为了符合购置税优惠减半的政策,今天推荐的主要是1.5T的车型,这也是目前走量的车型,而且目前昂科威整体的优惠幅度普遍比较大,所以入门版的车型在终端售价方面已经能下探到20万以内,所以竞争力是相当大的。
宝马X1 18Li
售价:28.6-31.90万
购置税优惠(元):12222-13632

宝马X1定位于一款紧凑型SUV,在外观方面,宝马X1保留了海外车型的设计风格,但是轴距却比海外版本加长了110mm,经典的双肾格栅搭配天使眼造型的大灯组霸气十足。相比与同级别的对手来说,宝马X1拥有一个更大的车型尺寸,看起来更为大气!

在内饰方面尽管X1在用料方面有所提升,但是整体的设计依旧是众多消费者的槽点,而在空间方面是X1最大的亮点,堪比中型SUV的空间也是同级罕有,这也是众多消费者选择X1的最主要因素之一。

在动力方面,18Li实则是一台1.5T三缸涡轮增压发动机,搭配上爱信的6AT变速箱,这套动力总成是可以满足我们的日常驾驶所需。宝马一直以操控见长,虽然新X1采用了前驱平台,对比上一代车型确实是有所下降,但是对于同级别的竞争对手来说,X1营造出来的运动感依旧存在。
奥迪Q3 30TFSI
售价:23.42-28.38万
购置税优惠(元):10008-12128

奥迪Q3属于一台紧凑型SUV,在外观方面依旧延续了奥迪的经典风格,在整体设计比较平庸,但是这样的设计也能吸引到不少消费者的关注,奥迪就给到你一种高端豪华的感觉。

在内饰方面,内饰整体设计依旧平庸,中控台中央部分偏向主驾驶位一侧,副驾驶座前方大面积银色饰板等设计是Q3问世之后一直保持至今的元素之一,但整体的做工水平均属上乘。

在动力上,EA211+6DSG整体表现中规中矩,最大马力150匹,最大扭矩250牛米的水平对于家用车来说也算够用。而奥迪Q3最吸引消费者的要数它的优惠幅度,豪华车却能卖出堪比合资车型的价格,而且奥迪的车标也是众多消费者所喜爱的。
标致4008 350THP
售价:18.57-23.07万
购置税优惠(元):7936-9858

在前段时间,标致4008终于换代了,新车的外观设计无疑是让人眼前一亮,时尚前卫、大胆有活力,极为个性的外观让它一举成为颜值极高的个性选手,当然这样过于“前卫”也并不是所有消费者能够接受的。

环抱式的内饰设计,狂拽炫酷吊炸天是教授对它内饰的评价,科技感十足的设计逼格满满,这样的设计跟其它同级别的选手压根就不在同一个维度上,标致就是这样不走寻常路。

在动力方面1.6T+6AT的动力总成足够日常使用,如果想要更爽快的动力,4008还提供1.8T的车型。4008采用的是麦弗逊式前悬架以及扭力梁式后悬架,但法系车一直以底盘调校见长,而4008也是如此,整车开起来底盘沉稳扎实。

2016已经走到了尾声,17年就没有减半优惠了,过了这个村就没这个店了,在购车时又得多给钱了,抓紧最后的步伐吧。值得提醒的一点是就目前的时间来看,最好就是买现车,现在订车的话时间相当紧促。