小排量的时代
随着环保法规的越来越严格,不少品牌都开始大规模制造小排量涡轮增压发动机。除了规避排量税以外,也希望提供不逊于大排量发动机的某种程度上的足够性能,譬如更丰盈的低转扭矩和相近的峰值马力,以达到接近传统大排量发动机的驾驶体验。
通用的小排量战略
2014年3月份,通用一口气发布了11款全新的Ecotec发动机,排量从1.0L-1.5L,涵盖了、自然吸气、涡轮增压等多种不同类型。截止到现在,上海通用一共有146款车型,其中新能源车型(含PHEV、HEV、EREV)有12款,小排量车型有78款,其中61.6%是低于1.6L或新能源车。这预示着小排量车型将会是通用最重要的产品线。




全新一代Ecotec 1.0T/1.3T双喷射涡轮增压发动机
2017年9月29日,通用再次发布两款全新一代Ecotec双喷射涡轮增压发动机,排量包括1.0T和1.3T,据悉两款发动机将分别取代现在的1.5L四缸自然吸气和1.4T四缸涡轮增压发动机。两款发动机属同一系列,整体造型相似,且有大部分零件为共用,但二者缸径和活塞行程并不相同,所以可以认定,1.3T发动机并非由1.0T发动机扩缸而来。

全新一代Ecotec双喷射涡轮增压发动机1.0T和1.3T是通用汽车整合全球优势资源基于全新架构开发,使用了多项技术来提升其动力和燃油经济性。在这里需要提一句,我们大家熟悉的欧宝Adam搭载的1.0T发动机是上代2014年发布的Ecotec系列,而全新一代Ecotec双喷射涡轮增压发动机则是它的升级版本。
除了引擎输出较上代发动机更大以外,从官方给出的数据看,新一代发动机的动力参数都比上一代有这明显的提升。此外据官方称,1.0T发动机相比1.5L发动机减重24kg,燃油经济性提升10%,综合工况油耗下降0.5-0.8L/100km;而1.3T发动机相比1.4T发动机减重25kg,油耗下降5%。

“小”了但更“多”了

更佳的NVH
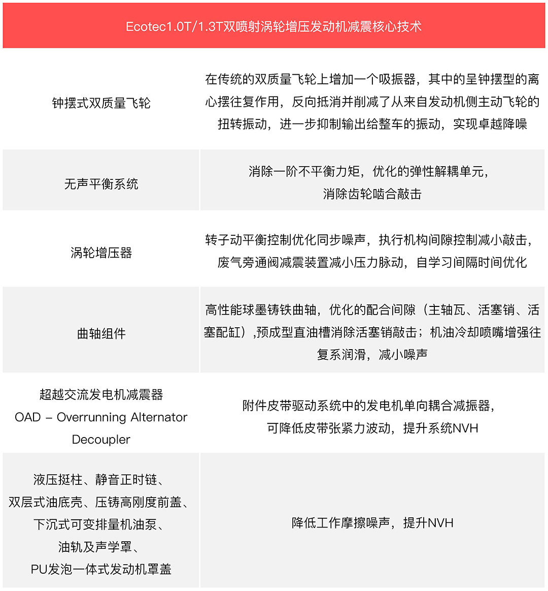
对于小排量发动机的震动和噪音问题,通用创新应用12大静音减振核心技术,通过精密结构和先进的整体声学设计、优化运转振动等方式,降低空气流动噪音和结构噪音,达成出色的静音水准。

高输出低能耗
1.3T发动机最大功率120kW,相比上一代1.4T发动机,在相同转速下1.3T发动机可输出230Nm最大扭矩,1.4T则只有206Nm,且1.3T发动机重量减轻25kg,动力提升15%,油耗下降5%。另一款1.0T发动机最大功率92kW,在1500rpm-5200rpm,可持续输出90%峰值扭矩,到2000rpm即可稳定输出170Nm最大扭矩。而上代1.5L发动机则需要在4000rpm才能达到141Nm最大扭矩。上代1.5L发动机则需要在4000rpm才能达到141Nm最大扭矩,而且1.0T发动机比上代1.5L发动机减轻24公斤,燃油经济性提升10%,综合百公里油耗下降了0.5L(手动)/0.8L(双离合)。同时,这两款发动机的振动与噪声抑制水准可媲美甚至超越竞品,树立同类产品的新标杆。


更可靠带来更佳体验
而为了增加用户体验,在整车架构、安吉星云平台已经为全新一代Ecotec 1.0T/1.3T双喷射涡轮增压发动机的状态监测、健康度监测提供了基础平台的能力。正在研究推进发动机与安吉星平台的对接,未来将实现发动机全生命周期健康度监测及预测。而采购全球知名的先进供应商零件,通过全球供应商先进的质量管理体系,智能化的生产,以及全球领先的工艺,为全新一代Ecotec 1.0T/1.3T双喷射涡轮增压发动机提供了优秀的质量保证。

共制造了试验原型机367台,累积测试总里程超过598万公里;进行66项发动机系统试验, 模拟各种高温,极寒,倾斜等极端环境下各种苛刻工况运行状态,确保运行可靠;8项发动机耐久试验(累积280万公里,735万次起停, 16761小时/698天)和7项整车耐久试验(318万公里,经历高寒、高原、高热、高湿、高腐蚀、不同地域不同城市不同路况)。超越同级的高强度测试,确保新一代Ecotec双喷射涡轮增压发动机在任何使用环境下都能拥有极佳的可靠性,降低用户维护成本,带来更好的用户体验。
这只是一个开端
这两个拥有极大优势的新发动机推出,相信会为消费者和整个汽车市场带来新一轮的冲击。而这对于通用来说只是一个新进步的开始。据悉,随着新一代混合动力技术(PHEV、HEV、EREV)、9速 HYDRA-MATIC®智能变速箱和全新一代Ecotec双喷射涡轮增压发动机等产品推出,SGM驱动系统将加快更新和完善布局。从现在到2020年,还将推出5款发动机,4款变速箱。而2016-2020绿动未来战略提出,至2020年,SGM产品平均油耗在目前基础上,再降低25%-30%;预计2017年SGM产品平均油耗相比2015年约下降了9%,随着全新一代Ecotec双喷射涡轮增压发动机等先进驱动系技术加快普及,SGM产品平均油耗还将显著降低。相信不久的将来,消费者在通用车型上将会体验到更低油耗、更强动力、更低成本和更佳的环保表现。