
猎豹汽车这个名字给人的感觉好像很有野性,的确之前猎豹汽车比较有名气的车型就是硬派越野的中型SUV黑金刚,只是硬派越野车受众小,很难走量。所以后面猎豹汽车打造了一辆城市SUV,也就是今天要说的CS10。猎豹CS10整体的设计风格很流畅,有自己的设计元素在里面,也许是为了让客户有更多选择吧,CS10共推出了18款车型,1.5T车型配备5MT和CVT变速箱,2.0T车型配备6MT和6速双离合变速箱。这么多车型,一起来看下哪款值得买?

1.5T车型中教授推荐购买手动/CVT尊贵型,2.0T车型中推荐购买手动卓越型和自动豪华型。


车身颜色,猎豹CS10提供了6种颜色可以选择,内饰总共有4种,但是古典白+桦茶色是网络版专属内饰。轮毂全系都是18寸大轮毂,挺厚道的,轮毂样式也一致,只是有黑色和亮色之分。

这个就是网络版的古典白+桦茶色内饰。

接下来就是看下配置了,这个是全系最低配的1.5T手动舒适型的配置。后面的1.5T车型和2.0T的手动、自动车型增加配置都是以这个为对比基础。

1.5T车型的配置分布很传统,没有奇怪的名字,配置分布也很直观。

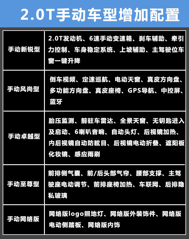
这个是2.0T手动车型的增加配置,再提醒下初始的对比车型是1.5T手动舒适版的基础配置。

接着的就是2.0T自动车型的增加配置。现在18款车型的配置都基本了解了,下面就看教授的配置解析吧。

2017款 1.5T 手动/CVT尊贵型
官方指导价:10.98万/11.88万
推荐指数:★★★★★
从1.5T车型的增加配置表中很明显看出,尊贵型的配置增加很多,该有的都有,已经不缺什么必要性配置了,所以在1.5T车型中,尊贵型是性价比最高的车型。手动车型和自动车型相差9000块,差价还是能接受的。要手动还是自动就任君选择了。


2017款 2.0T 手动卓越型/自动豪华型
官方指导价:11.68万/12.98万
推荐指数:★★★★☆
其实通过配置表就可以看出,2.0T车型中,5款手动车型和5款自动车型配置是相对应的,猎豹完全可以像1.5T车型那样配置相同的手动和自动车型叫同一个名字,让客户方便直观地选择,现在这样挺混乱的。2.0T 手动卓越型和自动豪华型配置是一样的,平时常用的无钥匙进入及启动、前雷达、倒车视频、自动头灯等等都具备了,还有全景天窗。只是2.0T车型全系都没有自动空调,这个就不给力了。所以虽然动力更强了,但推荐指数给不了满星推荐。

2017款 1.5T CVT精英型
官方指导价:10.88万
推荐指数:★★★☆☆
对于预算有限的童鞋,教授挺推荐1.5T CVT精英型的,有了基础的安全配置,然后中控大屏和蓝牙、皮座椅也有了,这个CVT版还多了无钥匙进入和启动,已经能满足基本用车需求了,10万多的价格,可以考虑。

总结:猎豹CS10外形设计还是很不错的,整体配置水平也还可以,但是没有特别的丰富。在这个看脸的世界,有副好皮囊已经是个很好的卖点。看中猎豹CS10的小伙伴们可以去4S店体验下,要入手的话记得买教授推荐的高性价比车型。
