5月一开始就就出现了一些奇奇怪怪的事情。
其中这件事,相信消费者看到后会觉得很开心
那就是 不少汽车品牌集体官降!
有谁呢?譬如
↓↓↓
奔驰

想买奔驰的消费者有福了,奔驰将旗下包含Smart、AMG系列车型进行价格调整,其中包括……

(有待落实)
奥迪
奥迪这边的官降就没这么彻底,目前只有奥迪A5以及S5系列的部分车型官方指导价有所下调,下调幅度在4-6万元之间。

(已经落实)
宝马
至于宝马,这次官降涵盖了BMW、MINI以及宝马摩托车三大品牌。当然,消费者最关心的还是在华销售的车型,它们的降价区间在1100元-32000元之间。调整车型包括3系、5系、X1,进口的X3、X4、X5、X6车型、M车型和7系等车型。

(有待落实)
林肯
BBA都在官降,林肯怎能按捺得住。林肯旗下车型已进行售价调整,最大下调幅度达到1万。具体售价变成怎样?看图吧……

(已经落实)
捷豹路虎
除了上面几个豪华品牌,还有捷豹路虎也宣布,中国市场在售车型的官方指导价下调,最大降幅为2万元。

(有待落实)
不仅是豪华品牌搞降价,还有一些车型也在“蹭热点”。如,江铃驭胜宣布将驭胜S330、驭胜S350车型官方指导价格进行下调,下调幅度为800-1400元。

还有,福特将针对撼路者车型进行官方降价,降幅从2300-3100元不等。

官降的消息不仅上面这些。
不知道大家看到这么多降价消息,
是否会好奇,为什么要降价呢?
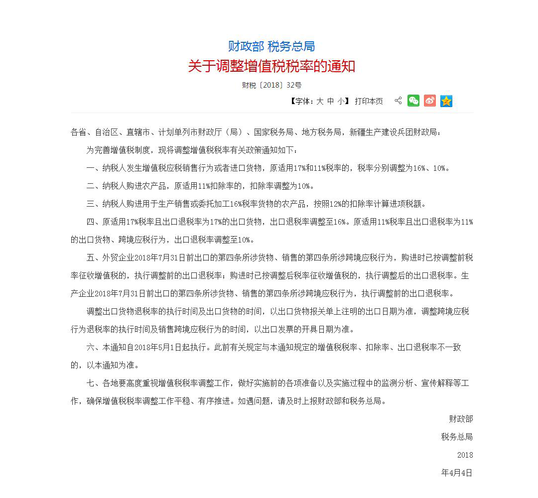
前段时间,国家发布了通知,从2018年5月1日起,将制造业等行业增值税税率从17%降至16%。也就在增值税正式实施下调的当天,不少豪华汽车品牌不约而同地宣布官降。早不降价、迟不降价,为什么扎堆选择在5月1日开始提出官降呢?说白了就是响应国家《关于调整增值税税率的通知》。不仅是在国家政府面前做足功夫,而且还是在广大消费者面前树立了一个负责任的形象。

这样的降价,是实在还是无用功?
比起几十万,甚至上百万的车型售价,这样几千,几万的官降看上去好像有点微不足道。但是,官降若是实实在在落实到经销商,对消费者来说,好处还是有的。毕竟,谁会跟钱过意不去呢?真的要去较真,几千几万也能抵过上牌费、一些保险费用了。所以说,官降消息对消费者来说还是有一定好处的。

结语:《关于调整增值税税率的通知》针对的并不是某一些汽车品牌,而是整个汽车行业。只不过这项通知对于豪车来说,影响更大。在竞争越来越激烈的国内市场中,不少豪华品牌已经率先降价了,相信未来会有越来越多的豪华品牌会陆陆续续公布降价消息以应对竞争,做好接下来冲击销量的准备。不仅如此,其他普通汽车品牌或许也会积极响应国家政策。总之呢,调低增值税税率后,无论对车企、还是消费者都是有好处的~