特斯拉:别说投1亿,就是投10亿,国产是不可能国产的······真香!海南8月1日启动机动车限号,“电动岛”要来了?CR-V召回方案出炉,本田涡轮这一步迈大了;新一代GS5曝光,传祺元老换代可还行?十代雅阁上市满月,上路验货的时候到了。教授一周车闻,给你想看的汽车新闻。

5月10日,特斯拉(上海)有限公司于5月10日获上海浦东新区市场监管局核发的营业执照,公司注册资本1亿元,法定代表人为特斯拉中国区总裁朱晓彤,特斯拉汽车香港有限公司100%持股。很多人认为这是特斯拉在为接下来的国产进行前瞻布局。接着一大波“专家”就跳出来表示:以特斯拉在新能源领域的技术水平和丰富的充电网络建设经验,一旦入华,国内新能源车将迎来巨大洗牌·····真的想的很多,就1个亿?教授怎么觉得抓几个造车新势力出来开几场发布会钱都花的比这多呢。

之前被寄予国产厚望的Model 3,截至目前尚未面向用户交付,这款经济型产品被视作特斯拉下一阶段崛起的法宝,但现在看来效果好像并不那么显著。鉴于Model 3的难产,及其它产品的表现发力,很多舆论把特斯拉境遇描绘的很紧张。从特斯拉的角度上,把这一亿抛出去换一个“国产”的烟雾弹,对整个企业的经营环境还是有不错的改善,只是我们别轻易被它带了节奏。

在政府的企业登记业务范围中,特斯拉(上海)并没有与“生产”有关的任何字眼。同时从之前特斯拉方面曝出的一些信息来看,特斯拉对“独资建厂”这件事有更大的兴趣,但以国内现行政策,这是不可能的。但也传出过特斯拉与上汽集团接洽的信息。在五月初公布的特斯拉公布的一季度财报中,今年第四季度会公布有关中国超级工厂的信息,可能电池工厂会先于整车厂落地。以国内推行新能源的进度,特斯拉就一定能保持较高的技术优势吗?教授认为:特斯拉厉害的地方在于将新能源车“豪华科技化”,目前其它车企还没有将这两个关键词糅合在一起。仅仅是电机或者电池,相信自主品牌追赶的速度会很快。

教授总结:
在思考特斯拉是否会国产之前,先抛出一个疑问·:新能源车目前在国内真的好用吗?就算国产了价格能降下来,就能保证有足够的市场支撑吗?中国是新能源的蓝海市场,能敲定国产就能让特斯拉容光焕发,也许总有一天它会国产,只是不知道到那个时候特斯拉的“神化光环”还在不在。

海南省宣布自5月16日0时起暂停新车注册上牌,8月1日起,除新能源小客车外,其它小客车增量指标通过摇号或竞价方式取得。——国内面积最大的汽车限购区域已经出炉。之前国家已经发布了在海南中长期发展规划中,有意将其打造为国内“新能源车试验区”的计划,机动车限号是一个开始,最终目标是逐渐停止海南省内的燃油车销售,全岛大力扩展新能源基础设施,2030年之前实现“电动岛”的目标。

上图为5月15日晚的海南某4S店,和之前的北京广州深圳一样,“忙一夜,顶一年”是最好的形容词。教授查了一下,海南的汽车保有量并不算高,就算是海口三亚这样的中心区,和北上广那样的马路停车场还有距离,海南突如其来的限购更多是出于环保的方向。根据规划,到2020年底,海南省累计推广新能源汽车3万辆以上,建设充电桩2.8万个以上。公共机构新增或更换车辆原则上采用新能源汽车。并且全岛推广新能源车共享项目。

拥有足够的充电站是普及新能源的基础,由于海南省的人员分布较为集中,相信推进速度更为可观。有业内人士表示,此次海南省汽车限购,是海南省发展绿色生态战略的重要一步。随着新能源汽车逐渐成为趋势,海南限购并不会对未来省内汽车产销产生很大影响。接下来,海南省或将颁布详细的外省车辆迁入政策,以减少省内环境污染及交通拥堵情况。2018年春节时的海口大堵车,也让海南省政府认识到岛内汽车短时增长所带来的影响。
教授总结:
以海南省进行新能源车推广试点,相对内陆地区的难度要小,同时旅游岛的身份也决定了其在新能源车推广时的市场接受度更高,相信在限购后,很快就会有针对新能源车的上牌政策出现,以海南作为国内各大车企新能源技术的角斗场,教授想想还是挺期待的。

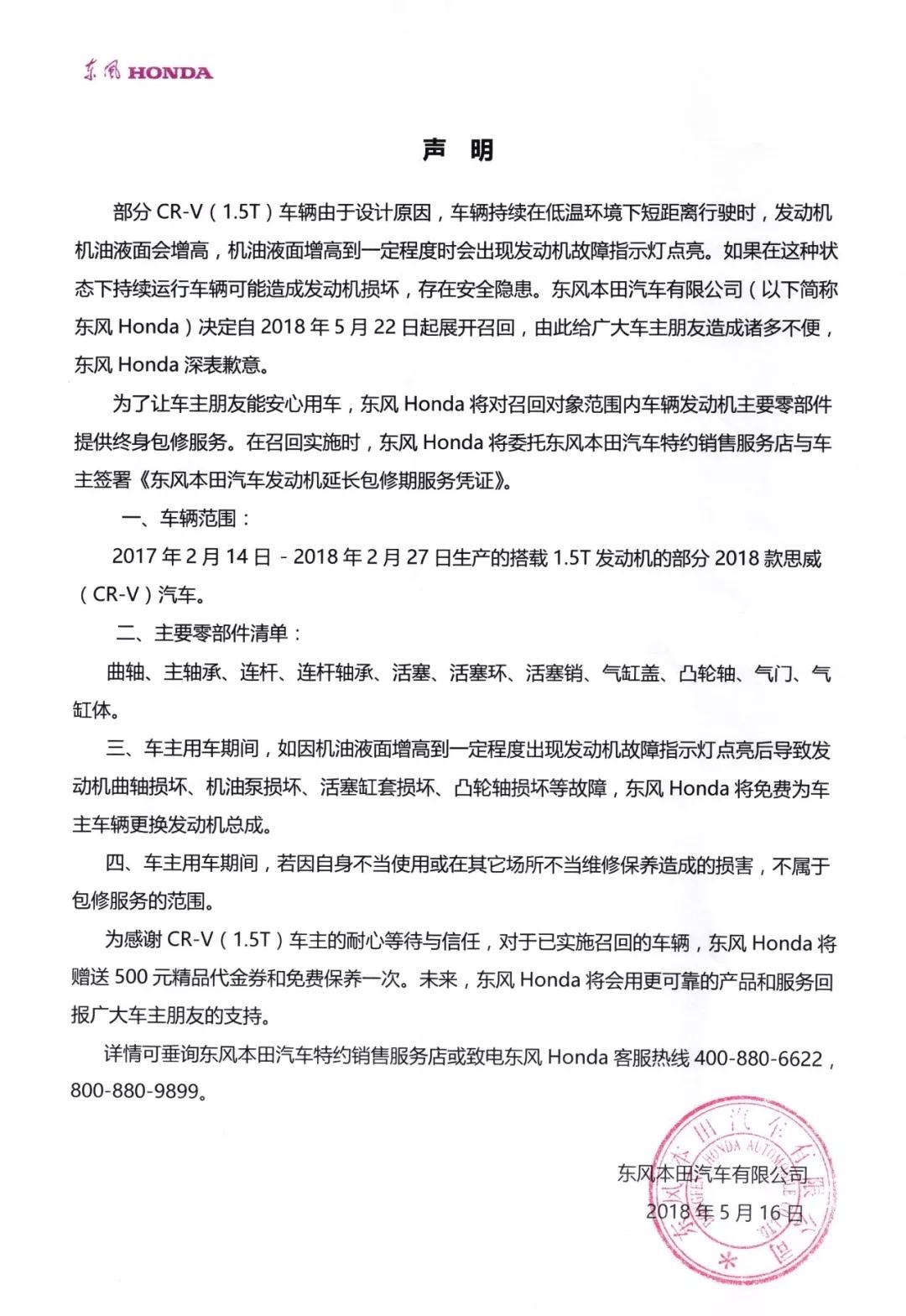
闹得沸沸扬扬的本田1.5T风波终于在5月16日迎来了转折,东风本田正式向国家市场监督管理总局备案了召回计划,决定自2018年5月22日起,召回搭载1.5T发动机的部分2018款CR-V,共计130455辆。将为召回范围内的车辆免费更换空调控制单元、升级ECU软件,对搭载CVT变速箱的车型同时更换散热器下水管总成、升级TCU软件,抑制机油液面增高,消除安全隐患。召回实施时为对象范围内的车辆免费更换发动机机油和机油滤清器,并添加发动机清洁剂。本田涡轮增压的大阵仗在这次召回前踩下了刹车。

今年年头曝出的本田1.5T机油增多事件,很大程度上影响了本田2018年的产品推广。同时这种发动机设计上的硬伤也是各类故障召回中最难处理的那种,同时在这次事件之后,一直以来口碑过硬的CR-V在二手市场的残值率上会打上很大的折扣。本田作为向涡轮增压转型最积极的日系车企,这一次的影响很深远。毕竟本田在华主力车型可以说都有搭载1.5T动力,在2月份的先期召回方案中,思域也在其中,但这一次没有出现,有部分车主表达了本田“大事化小”的态度。

还有一个很重要的问题,就算更换了发动机总成后,机油增多的问题能否到此为止,是“抑制”还是“解决”?从这件事延伸到市场对本田技术上的疑虑。接下来就看本田有没有当年大众DSG风波时的魄力,用时间冲淡一切,重新找回市场的信任。

教授总结:
本田1.5T的召回是国内近年最大规模涉及产品技术的召回案例,现在汽车技术的换代时间被大大缩短了,一些新技术在面向市场时是否完成了针对各种工况的测试?一点点疏忽,最终的结果可能会很难收场,毕竟汽车对国内家庭都是大件商品,任何车企都没有第二次试错的机会。

2012年3月1日,广汽传祺GS5正式公布售价上市,作为传祺首款SUV车型,售价12.38-22.98万元,在当时这个价格可以说是很有自信了。GS5的卖点是采用了阿尔法罗密欧166的悬架技术,这在当时的自主品牌中还是独树一帜,销量也比较稳定。但在2015年GS4上市后,基本上市场上就没GS5什么事了,到了2017年,月销量已经是个位数水平的半停产状态。这几年如日中天的传祺也没有针对GS5做什么宣传。前几天,一组换代GS5的图片出炉,预计新车年内正式上市,这位元老终于等到了翻身的那一天。

从设计上,GS5有点GS4放大的味道,正脸的家族式凌云翼设计视觉效果向两边扩展,LED大灯的造型锐利。贯穿式尾灯在传祺品牌中为首次出现,搭配双边单出的排气管以及后保险杠下方的银色护板,体现了一种层次感。据悉,新车全系搭载1.5T发动机,分为低功率(最大功率112kW)、高功率(最大功率124kW)两个版本 ,变速箱没有意外的话为爱信6AT。内饰方面,全液晶仪表,中控大屏都有出现,预计互联网功能将达到全新的水平。整车尺寸为4695/1885/1700mm。轴距为2710mm与老款车型保持一致。

就目前的信息来看,新一代GS5整体脱胎换骨,但定位与上一代车型并没有什么区别,新一代车型的售价区间应该不会像上一代车型那样拉的很开,传祺如何处理好GS4同GS5之间的定位差异很关键。教授猜测新一代GS5应该会在四驱系统和科技配置上同GS4拉开距离。
教授总结:
感觉新一代GS5和GS7有异曲同工之处——实力很足,但隔壁的光环太耀眼了,可能导致问世即成鸡肋。价格是GS5很关键的点,上有GS8,下有GS4。如果传祺希望GS5担负好一个正经“紧凑级SUV”的职责,与主流价格段自主SUV竞争,那尺寸稍小的GS4势必尴尬。是推GS5还是稳GS4?这是一个“二选一”的问题。

广汽本田十代雅阁与4月16日北京车展前正式上市,上市会上已经宣布:上市首月收纳订单,一个月后开始交付客户。存了一个月的量后,五月份的销量表现如何,因为一个1.5T而风波不断的中级轿车中流砥柱最终表现会如何,我们很期待。值得一提的是:四月份,凯美瑞共计销售10080辆。两位老对手即将短兵相接。

这一个月里,广汽本田好像刻意对它进行了冷处理,势头绝对没有去年年底新一代凯美瑞上市时那么大张旗鼓。教授觉得倒不是对十代雅阁的产品力没有信心,实在是隔壁CR-V 1.5T质量问题的影响太大,同时备受关注的“2.0T+10AT”无缘国内,一款中级车,全系1.5T确实不太符合中国市场的消费习惯。在这种情况下,十代雅阁很难组织起一波有价值的宣传攻势,干脆听之任之,反正雅阁的口碑在这里,想买的,自然会找上门来。

虽然1.5T感受上差点意思,但从参数上来看动力方面其实完全不用担心。且十代雅阁在其它方面还是表现了它中型车的独特性,它采用了本田的新一代家族化设计, 我们不要单纯的将其同“大思域”挂钩,车头更宽大沉稳,侧裙的镀铬装饰,独有的溜背造型可以说同级无敌手······最重要的一点是,十代雅阁在尺寸上依旧处于同级前列,对于中型轿车来说,“大”才是基本操作。再送你个同级独有的掀背设计,这个可还行?

教授总结:
雅阁在国内已经扎根多年,拥有足够庞大的用户基础,现在的“低调”并不意味着掀不起波浪,教授认为十代雅阁应该会用“低价入市”抢到第一波关注,再根据实际市场反应调节下一步的市场战略。在去年10月左右,那时候教授得到的信息一直都是“十代雅阁将在2018年第三季度上市”,看起来提早到四月出有些打乱了本田的产品节奏,内部对十代雅阁的市场话术还需要更多的打磨。五月还剩一半,到时候销量一出,我们看看这次的“本田大法”到底行不行。