强力反击,中国将再对价值约160亿美元的美国进口商品加征25%的关税,其中包括不少汽车商品,面对老美的恶性竞争行为,我等只能说尔要战,便战;新人需等7年,北京新能源车指标一牌难求,当初还在犹豫的是不是已哭晕在厕所?一汽丰田2019年将推4款TNGA架构车型,包括Avalon等,是要卯足了劲冲击国内销量?李斌和何小鹏说要赌一盘,老生常谈的电动车交付问题,谁会笑到最后?教授一周车闻,与你分享车圈新鲜事。


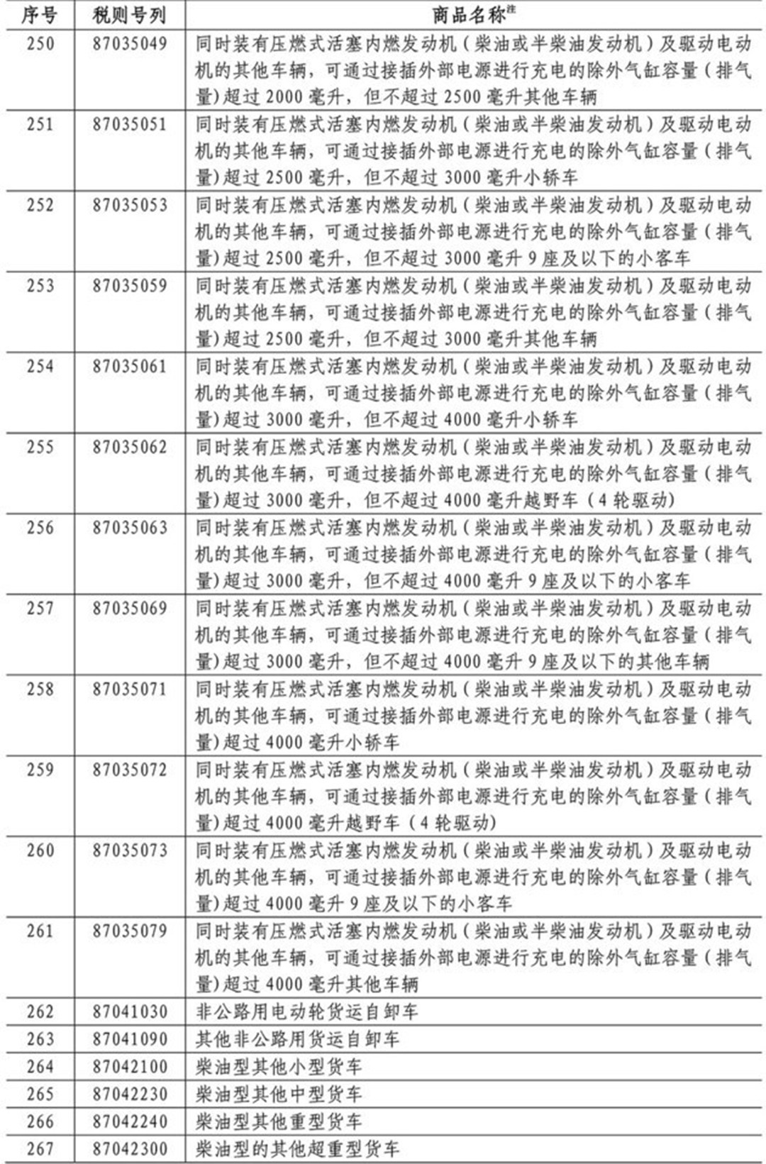
8月9日,国务院关税税则委员会发布对原产于美国约160亿美元进口商品加征关税的公告,公告表示,将自2018年8月23日12时01分起对部分原产于美国的进口商品再次加征25%的关税。对照上次增加关税的商品名录,此次名录是对上次名录的进一步补充,即扩大了加征关税的商品范围。此次被列入加征关税的333项商品中,其中有178项为各类车及车类用品,占整份目录的一半以上,以下为部分清单:



教授点评
还记得上个月6号我国对美国进口车加征25%关税,总税率上涨到40%,由于美国变本加厉的恶性竞争,我国强力反击,再加征关税实属情理之中,也是彰显大国尊严的必然之举。只是现在购买美国进口车可能要支付高达65%的关税,消费者会买单吗?呵呵。教授只能说,在全球化的今天,美国进口车真不是我们的唯一选择。


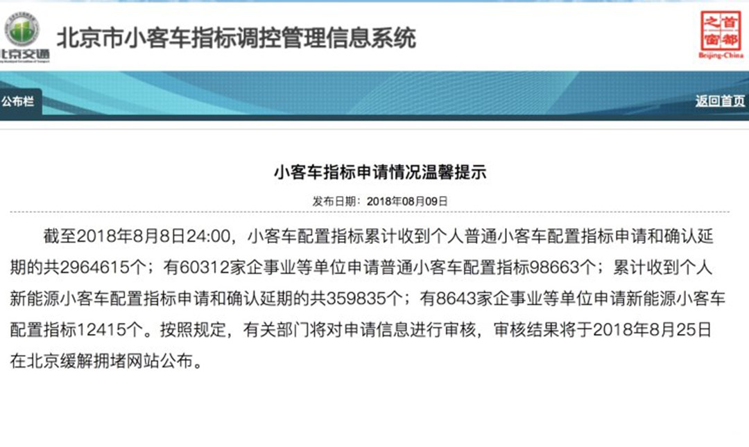
日前,根据北京市小客车指标办通报,截至2018年8月8日24:00,累计收到个人新能源小客车配置指标申请和确认延期的共359835个。目前,个人新能源指标申请数逼近36万,因今年个人小客车指标配置完毕,新申请者或将7年后才能排到。另外,还有8643家企事业等单位申请新能源小客车配置指标12415个,而今年的总配额仅为3000个,所以如果按照此配额来算,新申请企业也需要等5年才能获取指标。

根据目前政策,通过资格审核的个人新能源小客车指标申请,按申请时间先后顺序直接配置指标。当年指标额度用尽后,申请人轮候排序。同时,处于轮候状态的个人指标申请,仍需在有效期内办理确认延期,未在有效期内办理的,系统将自动取消该申请,若需再次申请,须重新提交申请,审核通过后轮候次序按重新申请时间计算。
教授点评
从最初的无人问津到现在的一牌难求,新能源指标随着电动车的蓬勃发展也变得抢手起来,这从侧面反映了我们推行环保绿色,节能减排的新能源政策初见成效,只是在日益拥堵的大首都,拿到了绿牌相当于解决了你的出行烦恼?恐怕未必,中国在解决出行交通问题上还任重而道远。


日前从相关渠道获悉,一汽丰田计划在2019年引进四款基于TNGA架构打造的全新车型,率先确定的是第五代Avalon(有望命名“亚洲龙”/TNGA-K平台),其它3款车型预计是第五代RAV4(TNGA-K平台)、第12代卡罗拉(TNGA-C平台)、第四代威驰(TNGA-C平台)。

TNGA全称是Toyota New Global Architecture,丰田新全球架构。这个架构的诞生可以说是丰田生产理念的转变,它打破了丰田1950年提出的CE制度(工程师制度),从上至下地从企业体系、研发体系、生产体系、零部件体系对丰田内部以及合作供应商进行优化整合。一言以蔽之,就是为了提高研发效率,降低制造成本、造更好的汽车,做到加质不加价而诞生的架构。
教授点评
由于美国市场利润下降,上阵子丰田提出拟在2020年把在华产能提高到每年200万辆,所以不难预估接下来丰田会对中国市场进行一轮猛攻。上述基于TNGA架构下的四款车型就是它的武器。但架构都是虚的,实用、省心、好开才能让消费者买账,刚上市的C-HR表现还不明朗,接下来推出的车型能为丰田销量表现找到突破口吗?教授拭目以待。

相信有留意近两天新闻的朋友都知道,围绕着年底能不能交付一万台车,蔚来汽车创始人李斌与小鹏汽车董事长何小鹏设下了一个赌局,并且均表示如果输了愿意送对方自家公司的一台车。

事情的起因是这样的,几天前小鹏汽车董事长何小鹏在朋友圈发布动态称,今年造车新势力没有人能够交付1万辆车。

而此前李斌一直强调,今年蔚来会完成1万辆ES8的交付。所以到8月5日,蔚来深圳中心开业,蔚来创始人李斌在接受媒体采访时表示:如果(何)小鹏在现场的话,可以打一个赌。谁输了,就买对方一辆车。

到8月6日,何小鹏在微博和朋友圈同时发文,表示接下这个赌约,最后还不忘调皮一下说谢谢李斌的礼物。至此,这个吸睛的车界赌局形成。
教授点评

事实上赌约形成的背后,是造车新势力普遍存在的交付问题。即使是蔚来汽车这样较早开始交付的新造车企业,也比李斌之前承诺的要晚了一个月左右。即使吃到了一些教训,但李斌依然对于今年完成一万辆ES8交付充满信心。对于这场赌局你会站谁?教授可以肯定的是,无论谁输谁赢,最终都没有输家,因为他们放出去的不过是一辆自家的车,而换来的是群众关注热度,是一场利大于弊的品牌营销。
好了,本期内容就到这,锁定教授《一周车闻》,每周带给你更多好玩、新鲜的汽车资讯。