

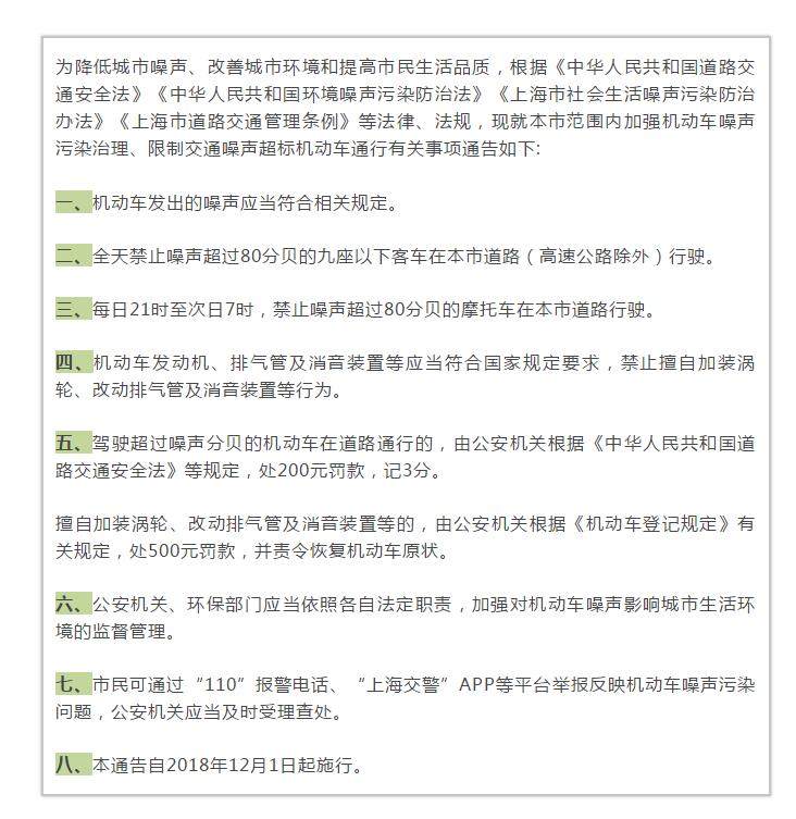
上海近日发布一则通告称:自12月1日起,噪声超过80分贝的九座以下客车禁行上海市地面道路,而且是全天禁行(高速公路除外);自12月1日起,紧致噪声超过80分贝的摩托车在上海市道路行驶。该项规定的出台或许是为了将非法改装车进一步扼杀,且为了营造更为安静舒适的道路环境;但也有可能影响很多原厂大排量汽车的车主的出行,和上海当地的部分高性能车型的销售。(消息来源:“上海发布”公众号)


根据国内权威媒体的消息,在即将开幕的洛杉矶车展,大众将会发布#甲壳虫#的终结版本车型(Final Edition)自1938年诞生以来,历经80年风雨的甲壳虫也终于走到了生命的终点。从实拍图可以看到新款甲壳虫的外观并没有太大的变化,依旧秉承着它诞生以来的小巧圆润造型,配以白色轮毂的设计元素,进一步提升了复古气质。甲壳虫最终版本车型提供硬顶Coupe和软顶敞篷两种车身结构选择,凭借着大众模块化平台的优势,甲壳虫仍然具备大众品牌最新的科技配置和动力总成;但由于定位尴尬的原因,这款影响了整个20世纪汽车工业的著名车型终究还是成了一种回忆。(图片源自易车网)



近日海外媒体曝光了一组#马自达3#的官方图片,并且将于即将开幕的洛杉矶车展上亮相,全新一代马自达3在设计上借鉴了不少马自达魁(KAI)概念车的元素,造型依旧动感流线,但犀利的风格在相较于现款马3(昂克赛拉)有更进一步的提升,四圆环状设计的尾灯看着相当深邃,配以双边共双出的外露排气管,运动感十分强烈。内饰的官图也得以露出,可以看出中控台十分简洁,估计会将众多的操作功能集成在悬浮式中控屏幕内部以触控的形式呈现。全新马自达3将会是马自达首款使用SKYACIV-X发动机的车型。马自达3在国内称为昂克赛拉,是众多年轻消费者青睐的一款以操控性著称的紧凑型轿车,在本次洛杉矶车展上正式发布,预计将在2020年出现在国内市场。



近日,宝马iNEXT概念车正式亮相洛杉矶,这是一款纯电动概念车,传统的双肾性格栅变成了带有诸多传感器的集成面板;整车设计呈现出一种十分后现代的风格,除却细长的LED灯带,太空舱般的车厢之外,车内也以浓烈的居家风格营造成一个可以移动的小型空间,中央扶手被设计成了咖啡台、内部座椅也是类似休闲沙发的设计;核心动力技术采用60kWh-120kWh的电池组,最高续航里程达到700km,且具有最高L4级别的自动驾驶功能。据悉该款车型将会在2021年的丁格芬工厂投产,当然概念车是如此,量产车究竟是否能真如概念车一般美好,或许只能等时间和宝马给所有观众答案。(图片源自易车)



近日,本田官方发布了旗下全新的中型SUV——#本田Passport#,这是Passport的第三代车型,主攻北美市场,定位于CR-V和本田Pilot(飞行员)之间,整体设计跟CR-V相比有种更硬朗的气质,肌肉张力更加强悍,内饰设计遵循本田品牌最新的设计语言,较为简洁直观,换挡机构的操作同样也是以按键式布局呈现,Passport采用五座布局,为后备厢提供更大的载物空间以满足出行需要。该款车型使用3.5L V6的发动机,配9速自动变速箱,且带有四驱系统,具有不俗的动力分配性能,已提供更强悍的脱困能力。预计该款车型最终仍将主要面对北美市场,中国市场引入的可能性并不高。



第八代#保时捷911#在美国洛杉矶正式发布,并且在中国市场已经开启了同步预售,911Carrera S的建议预售价为149.8万,911 Carrera 4S为157.8万。代号992的第八代911依旧延续了已经被论为经典的外观造型,但在细节处理上有更具时代气息的影子,例如更具科技感的灯组和内在配置,电动伸缩的嵌入式门把手、铝制车身等,动力层面Carrera S 3.0T涡轮增压水平对置6缸机器经历过全新升级调校,最大马力达到450匹,峰值扭矩为530牛米,且使用全新的8速PDK变速箱。



#林肯飞行家#正式亮相美国洛杉矶车展,飞行家是林肯旗下的全新中大型SUV,也是近期林肯品牌热度相当高的一款全新车型,在外形设计上,飞行家跟领航员有很多的相似之处,但整体气质更加内敛,在保证了美式SUV的豪放气场同时仍旧有一种年轻范儿呈现其上,内饰氛围同样也跟领航员看齐,横向拉伸的视觉效果显得车内十分宽敞;新车提供汽油与插电混动两种动力形式,但无论是哪种动力形式,都有着一款3.0发动机作为核心动力单元;据悉该款车型将在2019年下半年率先采用进口的方式进入国内市场,而且极有可能成为未来林肯国产化进程中率先生产的车型之一。



丰田官方发布了一组新款#丰田普锐斯#的官方图片,并且实车会在洛杉矶车展上正式亮相,新款普锐斯的外观相较于现款更趋向与三厢款型的设计,但比一般的轿车尺寸要更大,这也是为了能有更多的空间布局动力电池组和扩提升驾乘舒适度,新款普锐斯将首次具备e-4智能全时四驱系统,该四驱系统主要通过在车辆后轴增加一个小型电机驱动后轮以实现前后车轮联动的效果。据悉新款普锐斯的主要动力系统依然还会延续现款的1.8L自吸+53kW电动机的混动系统,除却在外观的改变之外,主要的提升集中在驾驶辅助系统和驱动系统的升级。