汽车产业跨入新时代,汽车内容生态也在升级,致敬自媒体,褒奖这个时代优质的汽车创作。近日,木仓科技旗下车友头条、驾考宝典等产品致力于评选年度最具价值的行业原创作者,隆重发布了2018年度优秀自媒体权威榜单,80余家优秀自媒体获得年度奖项。
此次评选是基于车友头条、车友号平台大数据支撑,结合木仓科技旗下驾考宝典、全国违章查询、买车宝典等多款产品多个维度数据,并以原创报道的内容质量、浏览关注、评论互动为主要指标,发掘优秀创作者,严选年度自媒体,为车界好IP荣耀加冕。

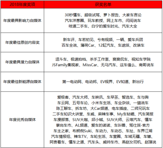
30秒懂车、超级试驾、萝卜报告、大家车言论、汽车洋葱圈、玩车教授、网上车市、闫闯说车、吱道二手车、白宁的爱车时光、汽车大全脱颖而出,被评为“2018年度最具影响力自媒体”。
新车评、车若初见、兮有视频、一辆、爱车兵团、百车全说、薄荷Car、12缸汽车、车途派、改装车这10家自媒体重品质以内容取胜,荣获“2018年度最佳原创内容奖”。
逗斗车、极速拍档、JSFamily集视家、杀手工作室、视知车学院、爽爽侃车、MissCar、无马汽车、这车值么、南哥说车,持续发力坚持深耕内容,荣获“2018年度最具潜力自媒体”。
第一电动网、电动邦、EV视界、EV知道、新出行,以大力推广新能源汽车为己任,荣获“2018年度最佳新能源自媒体”。

爱极客、汽车大师、车映讯、车早茶、智选车、车与舆、车云网、五号车论、小米车生活、车业杂谈、一猫说车、陈工聊车、拆车坊、大Car频道、电车插座、二师兄玩车、二手车知识大讲堂、麻辣车事、My车轱辘、汽车简报等50家内容创作者在2018年所做的努力也获得最好肯定,荣获“2018年度优秀自媒体”,他们贡献了非常丰富而优质的汽车相关内容。
自2015年起,车友头条就开始在汽车自媒体方面的布局,经过这4年间的深耕,累计超过3000位泛汽车内容创作者已入驻车友头条。目前车友头条拥有的用户数量过亿,每天活跃用户量数百万,在2018年内容创作者们交出了一份令人骄傲的成绩,每天为用户提供高品质内容超过1800篇,全年提供660000多篇内容,全年总阅读量达到21亿。
作为汽车自媒体平台中不可或缺的一股中坚力量,车友头条这四年一路伴随着汽车自媒体从兴起到爆发再到进入稳定期,见证了内容生产逐步趋于专业化、精品化,如今随着媒体行业面临着必要的转型和升级,2019年车友头条将开放更多共创机会,多维度赋能优质自媒体,实现亿级流量扶持,并助力优质IP实现商业变现,创新合作形式,让高频联动成为常态。
时代从不辜负每一个付出的人。2019年,车友头条将携手更多内容创作者点亮进化之路,突破成长壁垒,探索更多业务模式。
附 获奖名单:
