提车按理来说应该是一个高兴的日子,毕竟经过了辛苦攒钱、选车订车还有耐心的等待之后,终于可以告别挤地铁公交的日子。

但是对于很多消费者来说,其实也存在着一定的担忧,由于自己对汽车不太了解,亦或者对提车流程不太熟悉,生怕自己提到的是一辆有问题的新车,这样不仅会非常的扫兴,新车问题严重的话还会伴随无尽的烦恼。

可能在很多人印象中,新车就一定是一台完整无缺的正常车子。但是由于汽车本身在生产制造过程中存在的缺陷,又或是运输和停放的过程中产生的意外,都会造成新车还没交付,就已经有问题了。

所以为了过滤这些问题,4S店在交付前都会做一个PDI(Pre Delivery Inspection)即车辆的售前检查。但是由于不同4S店PDI检测的流程、规范、要求不同,又或者是4S店故意隐瞒,所以也不能保证新车就不存在问题。

首先要清楚的是,4S店在交车之前,新车的保险、购置税、临牌、还有一些贷款的手续通通都已经办齐了,退保险这些还算简单,但是退税就会非常麻烦,背后涉及的手续实在太多,操作难度太大。

其次,办完手续的问题车再想销售,本质上已经算是二手车 ,即使一公里没开,车的价值一下子损失好多,无论是4S店,还是厂家,又或者消费者,都不想承担这个损失,所以随后就会演变成推皮球。

汽车三包是为了保护家用汽车产品消费者的合法权益,明确家用汽车产品修理、更换、退货责任,根据有关法律法规制定的。

根据规定,家用汽车产品自销售者开具购车发票之日起60日内或者行驶里程3000公里之内(以先到者为准),发动机、变速器的主要零件出现产品质量问题的,消费者可以选择免费更换发动机、变速器。
如果消费者提到的是一台有问题的新车,根据规定是可以免费维修,但是损失却需要消费者来承担,这是不合理的。而其中涉及的具体规定的解读、产品问题的划分、各方利益的权衡交织在一起,以过往的案例来看,退车的几率微乎其微。作为消费者的我们,又还是弱势的一方,提车前自己检查就显得尤为重要。

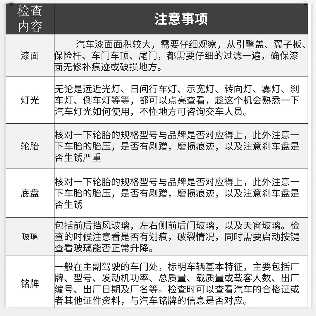
一、外观部分

二、发动机舱
发动机盖开关一般在方向盘左侧或者是驾驶座左侧地板上,打开后发动机盖一般还有个扣子,不熟悉操作的可以让销售帮你。

查看整体情况,整个发动机舱应该保持干净,无油液的痕迹,没有明显的灰尘积累。启动发动机,刚启动的时候发动机的声音和抖动都会比较大,这是一个正常现象,因为新车启动的时候发动机有一个热车的过程,需要过段时间等发动机稳定后检查。
可能很多朋友对发动机的声音没什么概念,也不知道如何去判断,一般来说这个时候没有异响,没有其他杂音基本就不会有什么太大的问题了,三缸发动机的声音会明显大很多。还可以试着原地空挡踩油门,听一下发动机加速的声音是否平顺。

这个时候可以顺便检查其它地方,例如可以抽出机油尺查看机油油液是否清亮,油位是否在合理范围,还有其他的一些油液是否在合理的位置,整个发动机舱的线路有无破损,螺丝是否生锈等等。
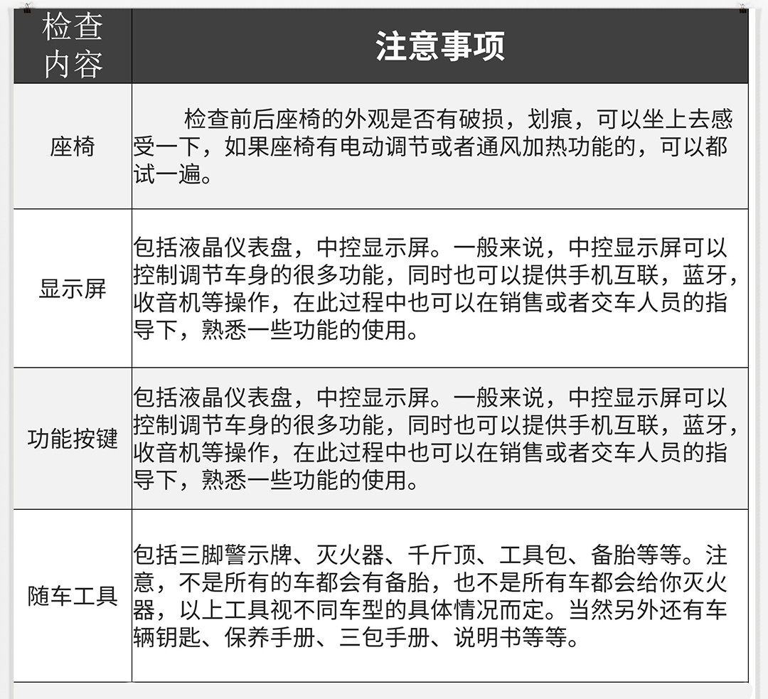
三、内饰功能

整一个汽车检查过程还是非常繁琐的,正是因为怕麻烦,所以很多消费者直接跳过,最后回到家用起来才发现自己的车子有问题。但是即使车子没有任何问题,也不是说就可以马上签字开回家的,接下来还涉及到一些关于汽车证件的问题。
四、证件信息
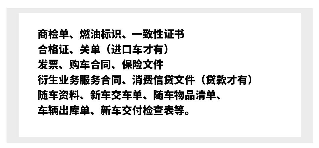
汽车销售交给你的证件视情况而定,一般包括以下文件:

这些资料需要一一确认,尤其是车辆关键信息需注意检查,确保不会出差错,最好是全部集中一个袋子里面,放在家里就好。当然像保险单、行驶证驾驶证这些,放在汽车手套箱就好,以备不时之需。

关于汽车牌照,一般情况下提车之前销售会帮你把临时牌照办好,临牌的费用一般都在购车总费用里面了,不需要另外再交。检查一下临牌的使用日期,在这个期限内尽快与销售沟通办理铁牌需要的资料以及手续。
特别注意临牌上面的的日期,过期之后千万不要再上路了,被交警抓到可是要当无牌驾驶,扣12分的。

提车是挺麻烦,如果心大是可以忽略很多步骤。一般在正规品牌的4S店购买的汽车不会有什么问题,但是不怕一万就怕万一,万事多留个心眼,最近要提车的朋友可以按照教授的这篇文章去检查哦。