大数据显示,2011年,我国新能源车产量为0.82万辆,占比不足全国车辆产量的0.1%,而到了2017年,新能源车产量已增至79.4万辆,占比当年全国汽车产量的2.71%,近乎100%的增幅速度相当令人惊讶,到18年,全国的新能源汽车产量已经突破至120万辆。

很显然,由数据可知近两年消费者对新能源车的关注度在不断上升,偏见也在不断地弱化,而事实也证明,新能源车的发展已愈发成熟。现今,新能源市场行业已经是呈现出百放齐放的态势,各种造车新势力纷纷拔地而起,传统造车企业亦纷纷开始布局新能源领域。

不过,虽说现在新能源车既得到了迅速的发展也得到了国家的极力推行,但对新能源车的环保与节能性依然有很多人表示质疑,甚至直言:新能源汽车也有污染,且污染甚至比传统燃油车更严重,废旧电池的污染不知道比燃油车多严重。那么,真相是否真的如此呢?且听教授娓娓道来!
电动车比燃油车污染更严重?
众所周知,目前车辆对环境污染最严重的就是尾气问题,其中,车辆燃烧柴油、汽油燃料会产生对环境与人体有害的碳氢化合物、氮氧化合物以及PM2.5颗粒物污染物,而电动车由于以电力为动力源的原因就没有了尾气排放污染的问题。

不过,这个环保性只能相对而言,因为电动车电的来源。目前,电动车的电力源有煤电、风电、水电、光伏电、核电与其它组成。自2010-2017年,全球电力生产仍然以化石燃料为主,2010年化石燃料发电占全球发电总量的67.4%,到2017年仍然保持在64.7%,其中又以燃煤发电为主。

据数据统计,若是按照电厂47.92%的发电效率计算,每生产1kWh的电,二氧化碳排放约0.7kg左右。以百公里耗电15.8kWh的特斯拉P100D和每公里排放100g的路虎Ingenium引擎为例,若按两者同时跑100km计算,路虎将产生10kg的二氧化碳,而特斯拉将产生12.4kg左右。

由此可见,燃油车排放足够先进,燃油车的排放不一定比电动车的排放就高,而纯电动车,纠其本质,目前也并没有彻底消除掉二氧化碳的排放。不过,必须承认的是,电动车降低了以往空气中PM2.5颗粒物以及碳氢化合物含量。

除去动力的来源外,电动车现在所使用的动力电池、电机磁体、电控零部件也是不小的污染源,尤其是动力电池里面含有的重金属、电解液等处理不当对环境的污染对更严重。

而据数据显示,我国新能源车动力电池总装机量高达57.35GWh,2018年已达到了32.86GWh,同比增长137%,占总装机量的57.3%。粗略的计算,如果是按照电池寿命8-10年计算,到2026-2030年,将会有堆积如山的电动车动力电池需退役处理。
退役废旧动力电池是如何处理?
对于动力电池的回收利用,目前的主流方法有两种:1.回收再收利用;2.梯级利用,即是二次或多次利用。
1. 回收再利用
现下,市面上的动力电池主要分为三元锂电池与磷酸铁锂两种,两者的主要成分里面都含有锂、钴、镍、锰等重金属。其中,钴和镍在国内是属于“中华鲟”级别的稀有矿产资源,非常珍贵。

在回收再利用废旧动力电池重金属的方法上国内和海外还是有所差异,欧盟主要通过火法冶金-湿法分离提纯、热解-湿法提纯、破碎-热解-蒸馏-火法冶金这几种工艺提取有用金属,而国内的回收企业则通常运用热解-机械拆解、物理分选、湿法冶炼这几种工艺进行回收处理废旧锂电池。

此外,由于动力电池的成分比例往往比较复杂的原因,在回收率方面不同类型的电池有所不同,不同类的电池也有不同的回收工艺,像回收钴和镍通常使用火法冶金提炼的效果更好,不过对锂效果较差,而湿法冶金则对回收磷酸锂铁电池的金属颇有成效。

说又说回来,固然对废旧动力电池可以进行回收再利用,但是往往回收起来经济效益不是很高。据相关数据显示,目前1吨磷酸锂铁电池回收成本在8500元左右,但对废电池的金属进行提炼后,所得市场价值仅9000-10000元不等,利润很低。

至于三元锂电池,虽说回收的效益会比磷酸铁锂电池要高,但是因为钴有毒性,而且操作不当容易引起二次污染乃至是爆炸,所以对设备、人员也有更高的要求,成本支出更高,但经济效益仍然比较低下。
不过,一般来说,废旧电池的实际容量损失很少能高于70%,所以这些电池通常会进入梯级性利用,实现对电池能量的循环利用。
2. 梯级,二次或多次利用
什么是梯级利用?简单地讲,其实也就是把那些已经难以满足电动车续航里程运行需求的废旧电池用于低俗电动车、电动工具、风能发电储电装置等等,实现对废旧电池的再次利用。

不过,虽然梯级利用无需把电池完全拆解,但由于电池电芯参差不齐(比如特斯拉NCA),在实际的运用过程中依然会非常多的问题,比如如何才可以将不同的电池模块重组?如何通过SOC等些指标精确地预测电池寿命。

再者就是老生常谈的经济效益问题,动力电池成本一般来说都比较贵,因此在后期的梯级利用中若是将它们用在储能、照明等领域有些大材小用,甚至有些时候有些得不偿失,成本还可能更高。而据特斯拉研究,动力电池的二次利用其实没任何经济效益可言。

其实,废旧动力电池的二次利用,说到底,最终还是得回归到回收提炼再利用。怎么说呢?因为通常情况下当废旧电池的实际容量不足初始容量30%就已经不适合梯级利用了。那么废旧电池回收都是谁在做呢?
废旧电池回收工作由谁在处理?
目前,德国、日本、美国等国都已制定相应的法律法规,强制督促电池生产企业、车企或是经销商回收退役电池。

空口无凭,举例说话。在德国2009年就已提出并生效的《电池法》中就明文规定:动力电池的生产、进口必须在政府登记,电池经销商则必须咬组织回收。此外,德国环境部门还特地资助设立了Li BRi与Litho Rec两个电池回收项目,以此促进德国对退役电池的回收与研究。

而在国内,在2018年七部委也联合印发的《新能源汽车动力蓄电池回收利用管理暂行办法》就已明文规定车企承担动力电池回收的责任。至于电池生产企业则必须运用标准统一、协议开放的易回收设计,还要向车企提供电池拆解、存储技术信息,方便进行再生与梯级利用。
当然,除了国家级的政策外,国内不同地区对废旧动力电池的回收也给出了相应的方案,比如说深圳市地区,以20元/kWh的标准计提汽车动力电池回收处理资金,在此基础上给予50%作为回收补贴。

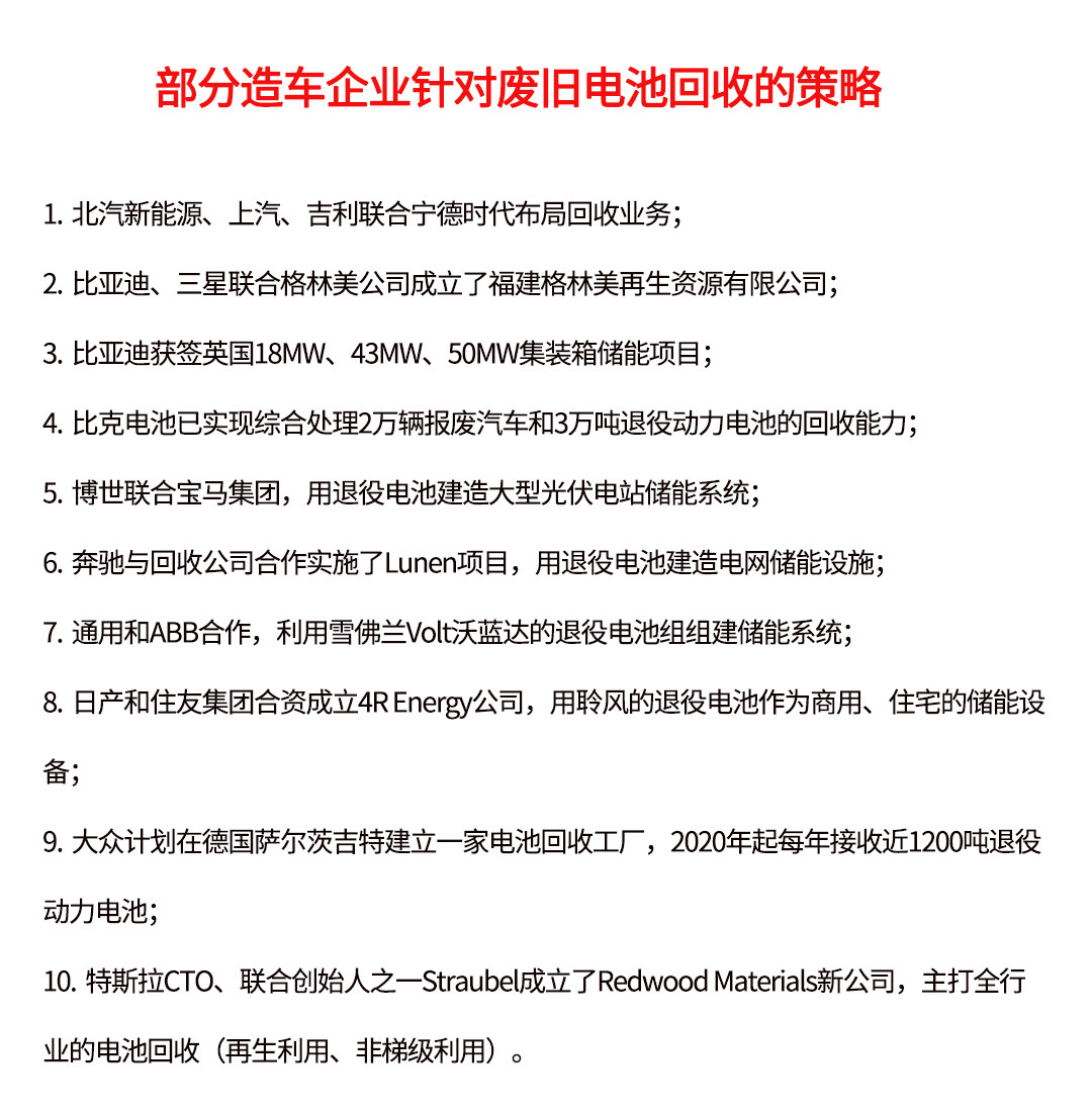
截止到目前为止,国内已有393家车企,44家报废汽车回收拆解企业,37家梯级利用,42家再生利用企业,可以说,国内也好,海外也罢,动力电池的回收再利用产业链已经日渐完善且成熟,对促进新能源产业的发展颇有裨益。

就目前而言,说电动车无污染还为时尚早,毕竟电动车还不能够真正实现零排放,但也必须承认,电动车的出现对降低车辆污染排放物对环境的影响起到了正面性作用。

不过,也不可否认,电力来源的清洁度与废旧电池的善后处理是当前电动车彻底且真正实现环保、节能面前亟待解决的问题。
