11月6日,“无乐不Friends”哈弗全球社交战略发布会暨全球粉丝盛典在北京长城品牌体验中心举行,发布会现场,哈弗F系三款新车齐亮相。作为哈弗F系的旗舰车型,2020款哈弗F7增配了L2级自动驾驶,并实现了五大升级,售价为11.18-15.18万元,性价比大幅提升;作为哈弗的首款轿跑SUV,哈弗F7x性能版将0-100km/h加速时间从7.5秒大幅提升到6.6秒,可谓是真正的性能猛兽,售价仅15.49万元;作为哈弗F系的首款车型,2020款哈弗F5首次搭载Fun-Life智能网联系统正式亮相,并首次搭载微信车载版。

升级后的哈弗F系三款车型全部具备了OTA在线升级功能,可以根据消费者的实际使用需求和习惯,通过互联网实现远程迭代升级。值得一提的是,近期哈弗GW4C20B 2.0T汽油机荣获了“中国心”2019年度十佳发动机,以中国智造的闪亮名片创领未来!此次发布会,哈弗F系一门三杰,三车齐发,以领潮市场的“极智科技”刷新着人们对智能出行的认知,以卓越的产品硬实力“亮剑”年轻SUV市场。
售价11.18-15.18万 2020款哈弗F7五大升级
此次上市的2020款哈弗F7共推出7款车型,分别搭载1.5GDIT、2.0GDIT两种版本动力总成。1.5GDIT车型包括i秀、i酷、i型、i潮四款车型,2.0GDIT车型包括i动、i范、i悦三款车型。

哈弗F7定位于“AI智能网联SUV”,以太空科技美学外观、强大的智能科技配置引领着新生代SUV的未来发展趋势。2020款哈弗F7实现了“五大升级”,为年轻人带来智能出行新体验。

1大升级:智能网联升级,最懂你
2020款哈弗F7首先在年轻人最为关注的智能网联系统上实现了迭代升级,将智能网联系统升级到V2平台,V2平台在智能语音、智能娱乐、智能出行、日程管理、路书、APP商店、车载Wi-Fi、违章查询等方面实现了30余项升级。在AI智能语音识别系统上,2020款哈弗F7搭载了行业领先的科大讯飞智能语音识别系统,语音识别率高达97%,为同行业最高,可实现车辆多项应用控制,特有的声源定位、听歌识曲等功能,不仅能准确识别语音,还能根据上下语义关联自动识别语意,十分智能。V2平台的应用,将为用户带来更为便捷、智能的操作体验。
在智能娱乐系统上,2020款哈弗F7的“在线音乐”搭载了腾讯的“爱听卓越”车载音乐系统,作为领先的数字音乐内容及内容服务整合商,“爱听卓越”汇集近百家唱片公司的版权资源,千万级曲库,让你尽情听,放肆听。
在智能出行系统上,2020款哈弗F7搭载了高德地图,比拟手机地图导航的智能车机地图,不仅能为你合理规划行程,更能提供3D地图展示的实时路况。为了让用户的用车生活更加精彩,2020款哈弗F7增加了APP商城,设有资讯类、音乐类、生活服务类、视频类等热门APP供用户下载使用,当用户不使用该软件时,又可以及时卸载,十分方便。新增的路书功能,可为车主提供游前出行规划,游中旅途提醒,游后经历分享,且路书的资源均来自资深的旅行达人 、旅游机构或者专门做定制出游的公司,保证安全性。

2大升级:颜值升级,更炫酷
一眼动情始于“颜值”,2019款哈弗F7凭借潮流炫酷的外观,让无数年轻人为之倾心。2020款哈弗F7在外观上再升级,AF金,G7红两种配色。鎏金色彩,恰如年轻生命发出的耀眼光芒;激情红色,专为年轻那颗“躁动”的心而来,两款专属颜色的加入,势必再次引发年轻人追捧热潮。在内饰上,座椅靠背处独特“F”刺绣字标的设计,不仅彰显着2020款哈弗F7专为年轻人而来的满满诚意,更给用户带来独一无二的专属感与尊崇感。2020款哈弗F7将智能电动全景天窗搭配至低配车型,将质价比再次提升。
3大升级:智能安全升级,呵护备至
在智能安全系统上,2020款哈弗F7增配了L2级别自动驾驶,可实现车道居中保持、车道偏离预警、TJA交通拥堵辅助、ICA智能巡航辅助等功能,同时,高清360环视影像、半自动泊车辅助等驾驶辅助功能的增配,不仅有效缓解驾驶疲劳,还进一步提升了行车安全系数。
4大升级:配置升级,便捷稳定
在全系车型配置上,2020款哈弗F7将7寸液晶仪表盘升级到12.3寸全彩数字虚拟组合仪表,炫酷感十足。仪表可显示导航地图、音乐播放、电台、蓝牙电话等多功能信息,不仅极具科技感、豪华感,而且让行车更加便利安全。
5大升级:驾控升级,乐享驾趣
在驾控性能上,2020款哈弗F7 搭载1.5GDIT与2.0GDITT两款发动机,最大功率分别为124kW/rpm和165kW/rpm,峰值扭矩分别为285N·m和385N·m,传动部分与之匹配的是7速双离合变速箱,换挡速度快,传动效率高。在底盘调校方面,2020款哈弗F7作为一款全球车,综合车主调研数据,采用大师级水准的专属底盘调校,并经过俄罗斯-40℃极寒天气,多路况情况下2000多小时耐久性试验,悬架的支撑性与舒适性都更加优秀,在过弯的时候悬架能够更好的支撑车辆,减少车辆侧倾,让乘坐更舒适。

零百加速仅需6.6秒 哈弗F7x性能版售价15.49万
作为哈弗F系的首款轿跑SUV,哈弗F7x定位为“AI极智轿跑SUV”,此次上市的哈弗F7x性能版较2019款哈弗F7x也有五大升级。
1大升级:性能升级,百公里加速6.6秒同级最强
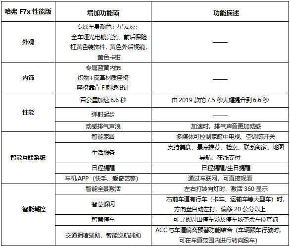
哈弗F7x性能版表现出的强劲动力和加速性能成为最大看点。作为“15万价位区间唯一进入百公里加速6秒俱乐部”的轿跑SUV,哈弗F7x性能版搭载了2.0GDIT +7DCT黄金动力总成,并通过强大的动力总成垂直整合能力,使得所有部件都能得到充分的发挥,实现了整车动力响应提升25%的目标。新增的弹射起步加速阶段可获得更大动力输出,0-100km/h加速时间为6.6秒,成为同级加速性能最强的SUV。不仅如此,升级后的米其林轮胎、动感的排气声浪音,完美匹配你的“速度与激情”,带给你肾上腺激素飙升的快感。

2大升级:外观升级,时尚动感
哈弗F7x犀利的线条与溜背轿跑车身兼具运动和设计之美,满足年轻用户通过性、舒适性多重需求。此次上市的哈弗F7x性能版在外观上采用了“星云灰”专属车身颜色,全车以哑光电镀亮条加身,前后保险杠、外后视镜以及卡钳均采用活力亮黄撞色搭配,再加上全新轮辋,使整车极具视觉冲击力,完全满足年轻人对一款高性能车的需求。
3大升级:内饰升级,焕然一新
在内饰设计上,哈弗F7x性能版采用专属蓝黄内饰,呼应专属外观。全新座椅采用织物+皮革材质,座椅靠背上并设有“F”刺绣设计,不仅满足年轻人个性化、专属化需求,更给他们带来焕然一新的驾乘感受。

4大升级:智能网联升级,智慧贴心
在智能互联系统上,哈弗F7x性能版增加了智能家居、日程提醒、车机APP、生活服务等功能。如在车机APP功能上,用户可通过车联网,在快手、爱奇艺等视频网站上直接观看系统推荐的热门、有趣视频;在生活服务功能上,用户可实现美食与景点门票预约订购、地图导购、在线支付等功能,智享互联生活新体验。
5大升级:智能安全升级,安心放心
在智能驾驶上,哈弗F7x性能版新增的智能全景激活功能,能在你左右打转向灯时,激活360显示;新增的智慧躲闪功能,能在右前行车道有行车(卡车、运输车等大型车)时,方向盘自动左打,偏移20公分以上。智慧停车功能,可帮车主寻找周围停车场并查询停车场空余车位,还可实现车牌号绑定、停车场信息推送、停车费在线扫码支付以及免密支付等功能,智能水平行业领先。智能全景激活、智慧躲闪、智慧行车、交通拥堵辅助,智能巡航辅助等一系列智能辅助出行配置的配备,让年轻人出行更省心安心。

搭载Fun-Life系统尽享畅快沟通 2020款哈弗F5首次亮相
作为哈弗F系推出的首款车型,哈弗F5定位于潮派智联SUV。2020款哈弗F5首次搭载Fun-Life智能网联系统,充分演绎了一款潮派智联SUV的优势。

作为习惯了随时随地获取信息的“互联网原住民”,在开车时也有与真实世界保持“在线”的需求。2020款哈弗F5搭载微信车载版,方向盘配备微信专属控制按键,支持全语音交互,尽量不占用眼和手,让开车时的安全通讯变为现实!一步登陆,一键唤醒,极其方便;当驾乘者接收到的文字消息时,可自动转成语音播报,让沟通更顺畅无阻。除此之外,多人位置共享,快速导航等功能的配备,让亲密的互动更进一步。Fun-Life智能网联系统还支持业内独有的声纹识别,根据使用者声纹登陆,最大化保证驾乘者社交隐私。

海量、最新潮的音乐想听就听?2020款哈弗F5搭载腾讯的“爱趣听”,可实现全时娱乐在线,让用户在车内无需漫长的搜索与查找,只需要通过语音或GUI屏幕触控或方向盘控制按钮,即刻享受沉浸式播放,同时系统根据用户的使用习惯与爱好,主动个性化排序,让车内驾乘皆是乐趣。
什么场景下用什么导航傻傻分不清?双导航同时运行,语音在打架?2020款哈弗F5搭载的“全时双地图在线(T&A)”功能,可在导航中打开微信定位导航,根据实际场景设置导航路线。不仅如此,此功能还能在车内实现“腾讯与高德”双地图在线,根据场景与使用需求无缝切换,再也不用手动切换地图。

2020款哈弗F5 Fun-Life智能网联系统,不仅有全时亲密在线、全时娱乐在线、全时服务在线,我们同时用最友好的方式,设计了全新的HMI交互体验,服务即是桌面,需要什么服务或功能,一目了然,想到就得到,每一个小窗口都是一个服务场景、多任务、快触达,不是人找服务,而是服务找人,这可能是操作最便捷的智能设备,服务触手可得。
除了上述亮点功能外,2020款哈弗F5搭载的Fun-Life智能网联系统还可实现一键全生态登陆、全时服务在线(小程序)、OTA迭代与升级等功能,贴心又便捷,智能又实用。
为了让哈弗F5的老车主也能享受到新产品的优势,在此次发布会上,哈弗F5特推出“FUN鲜锋”百人招募计划,以产品模式的创新,带给用户全生命周期的体验与服务。
结语:
从三款车的产品亮点,我们不难发现,哈弗F系三款车不管在外观上,还是在“智能科技”内核上都可圈可点,深度诠释了哈弗F系“Future智能、Fashion潮流、Fun年轻”三大产品理念。此次哈弗全球社交战略的发布,哈弗F系实现了F3到F4的品牌形象升级,三款车在智能网联功能上的亮眼表现,无疑是对哈弗F系“Friends朋友”新产品理念的全面解读。无乐不Friends,无Friends亦不乐。哈弗全球社交战略的发布,F系三款新车的亮相,不仅意味着哈弗品牌社交新时代已启程,更意味着哈弗以前瞻的眼光布局向年轻人的未来智能出行迈出了坚实一步。