2019年,对整个世界而言,是乱象丛生、挑战不断;是暗流涌进、八方风雨,没有半点和平气息,硝烟弥漫的一年。

同样地,对新能源车企而言,2019同样不是个幸运年,在这一年时间里,各种爆点资讯让原本就不平静的新能源市场再起风云。

那么,在这一年的时间里,都发生了哪些对新能源市场影响深远且值得探究的爆点新闻呢?下面,就请跟教授一起来回顾一下吧!

在国家新能源补贴政策扶持下,新能源车发展空前繁荣,到2018年,全国造车新势力企业达到了300余家。但2018年10月起,就不断有“小道消息”传出,说2019年新能源车补贴将下滑30%-50%左右。

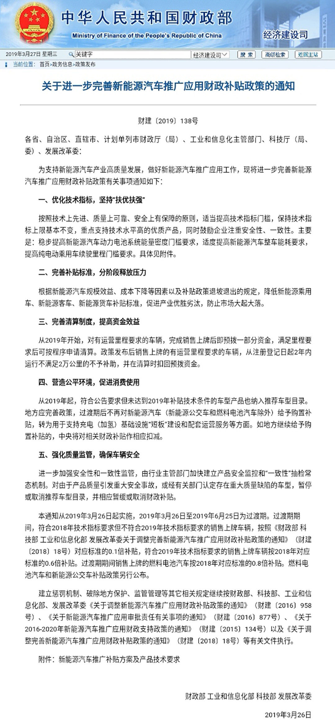
2019年3月26日,牵动着行业神经的2019年补贴新政冒着寒意出炉,弹指一挥间,整个新能源行业动荡不已。相比2018年的新能源补贴政策,2019年补贴新政的变化主要有以下七点:

由上表可知,推行19年补贴新政后,续航里程低于250km零补贴,续航250-399km范围内补贴一视同仁,长续航电动车补贴减半;插电式混动车型补贴额度退坡54%;其次,新能源车地方补贴推行一刀斩,悉数取消!


值得注意的是,地补转为充电/加氢站等基础设施的投建补贴,目的在于提升新能源车主使用环节的充电和加氢体验,与此同时,促进统一、公平竞争环境的发展,破除顽固存在的地方保护现象。

而根据补贴新政和新补贴计算方式(可享补贴=续航里程补贴1.8万×电池系统能量密度调整系数×车辆能耗调整系数),在商品指导价不变的情况下,消费者购买纯电动车,2019年要比2018年平均多花4-7万元左右。

空谈无益,举例说明。以小鹏G3为准,2018款尊享版指导价25.78万元,工信部纯电续航里程365km(能享受2019年国家补贴1.8万元),电池包能量密度140Wh/kg(能获得90%的2019年国家补贴调整系数)。
· 已知小鹏G3 2018款尊享版2018年补贴额度5.8万元,
· 2019年新政过渡期后补贴=1.8万元×90%=1.71万元,
· 2019年新政过渡期内补贴=5.8万元×60%=3.48万元。
由此可得,2019年补贴新政实施后,购买小鹏G3 2018款尊享版要比上一年贵出4.09万元(5.8万元-1.71万元=4.09万元)。有鉴于此,在补贴过渡期,不少车企为打消消费者购买新能源车的疑虑,纷纷推出了保价措施。


2019年1月7日,特斯拉上海超级工厂开工动土,时隔1年,特斯拉上海工厂建设完成,首批国产Model 3完成下线任务,并向Model 3订单用户正式交付产品。在交付仪式开始前,马斯克宣布Model Y项目正式启动。

此外,马斯克在现场感叹“中国速度”的力量“,并且多次表示感谢上海市政府的大力支持和上海团队的奋力工作,为我们创造了一个奇迹,没有中国的支持就没有特斯拉的今天!我们将致力于打造全球高度智能化、自动化的超级工厂。

时间回到2018年7月10日,彼时特斯拉落户上海市,同年10月17日,和上海市规划与国土资源管理局正式签订《土地出让合同》,特斯拉上海G3工厂正式落户上海临港地区。2019年初,特斯拉开进了中南海受到政府高层接见,这也被业界认为政府为特斯拉获得生产资质开绿灯的重要信号。

随后,蔚来取消2017年签订的在上海嘉定建厂的计划。这也就意味着蔚来筹备两年的轿车工厂计划搁浅,彻底的为特斯拉超级工厂的投建让位。如果反过来讲,也就是蔚来的工厂计划给特斯拉截胡了,但对于此事,蔚来CEO回应称:“停建嘉定工厂是蔚来根据自己实际情况和发展节奏做出的决策。”

2019年7月8日,有消息称特斯拉1期工厂基本落成,而且开始安装包括冲压机、油漆车间与电池模块生产线在内的生产设备。与此同时,特斯拉开始针对冲压、焊装、涂装、运营、物流等不同的岗位进行招聘,募集相应的人才。

2019年,对蔚来而言,注定是不平凡的一年。先有接二连三的自燃召回、股价下跌、面临破产的危机,后有CEO被调侃为“2019年度最惨的人”。

2019年4月,西安某维修店一辆正在维修的蔚来ES8突然起火自燃,而在接下来的两个多月,在全国各地又接连发生多起蔚来ES8车辆自燃事件,以致于蔚来深陷公关危机。

庆幸的是,蔚来官方针对自燃事件给出了回应,深入调查处理,同时防患于未然,于2019年6月27日申请召回了在2018年4月2日到2018年10月19日期间生产、销售的ES8车型,共计4803辆。

随后,因为自燃、补贴大幅缩水等问题,蔚来交付出现问题,7月蔚来ES8交付量只有973辆。福无双至,祸不单行。9月24日,蔚来公布了第二季度财报,营收15.08亿元,净亏损32.85亿元。

超过市场预期的亏损使得投资者们对蔚来汽车的盈利能力产生了严重质疑。蔚来股价当日大跌20%,随后蔚来股价连跌5个交易日,国庆假期又下跌了7.4%,最低股价一度跌至1.19美元,随时面临退市。

2019年10月16日,蔚来与与浙江湖州市吴兴区50亿元的融资意向“泡汤”;10月28日,蔚来CFO谢东萤因个人原因递交辞呈......直到12月31日,2019年的最后一天,蔚来迎来最值得欢呼一天——NIO Day。

财报中的亏损数字不断增加、自燃事件的发酵、“股价下跌,面临退市”等事件的叠加,即使在11月蔚来交付量出现了不可逆势的增长,交付量达到2528辆,创下最新的交付纪录,依然难阻蔚来CEO被调侃为“2019年最惨的人”。

在新能源绿风盛行的背景下,“德国三驾马车”相继发布了电气化战略,并推出开山之作,为抢占新能源市场话语权打响第一枪。

2016年,奔驰推出“CASE战略“规划,正式将电气化纳入到发展战略规划,并推出纯电EQ系列发展计划。2018年,奔驰首款EQ系列量产SUV——奔驰EQC正式亮相上市。

作为奔驰进驻蓝海市场的力作,奔驰EQC担负着敲开国内新能源市场的任务,上市后将面临来自宝马iX3和奥迪e-tron的冲击。此外,奔驰说了2年多的燃料电池车GLC F-CELL在今年6月份正式进入国内市场。

奥迪在汽车新能源领域布局的时间比较长,但更倾向于稳扎稳打。在纯电动车领域,虽然先后推出过e-tron quattro、e-tron等纯电动概念车,但直到2019年,首款纯电动车e-tron才进入量产投放市场。

2019年11月18日,奥迪e-tron/Q2L e-tron两款纯电动产品同时上市,但从产品看,奥迪e-tron的地位要比Q2L e-tron更加重要,因为前者是奥迪品牌真正的全新纯电动产品,也是奥迪高端纯电动产品的代表。

宝马在BBA三巨头里面是最早入局蓝海市场者,早在2010年,便已经规划了清晰的电动汽车战略,次年,宝马全新子品牌BMW i正式发布亮相。2018年,与华晨签订长期合作框架,宝马iX3在2020年进行国产,同时出口全球其它市场。

另一厢,根据宝马的战略规划,在2023年前推出25款新能源车型,其中包括12款插电式混动车型和13款纯电动车型,从这点看,足见宝马对电气化的决心,但就是不知道作为后来者的宝马是否能赶超奥迪和奔驰,真正做到后来者居上呢?

2019年新能源补贴新政的出台,致使造车新势力车企的洗牌战再次加剧。自下半年开始,不少造车新势力陷入资金困局,情况危急的新造车企业已经逐渐出现了裁员、欠薪、拖欠供应商货款等乱象。

根据第一财经报道,杭州长江汽车从2019年2月起就出现了欠薪问题,到7月份,已发展到20多名员工聚集在公司门口讨薪。对于此事,长江汽车领导表示:“确实存在欠薪问题,老板在想方设法解决资金问题,努力活下来。”

其实,长江汽车并不是唯一一家陷入欠薪困境的造车新势力,它只不过是造车新势力车企陷入经济困境的缩影。像绿驰、知豆等造车新势力也曾被爆出欠薪、拖欠供应商款项、裁员等问题。

2019年2月份,前6月仅交付72辆的前途汽车被爆有员工向人力社保局相关部门投诉公司拖欠工资;同年5月份,疑似绿驰汽车员工在网上发帖指责公司拖欠工资,且有员工被CEO任亚辉移出工作群,但事实真相如何仍有待商榷。

不仅如此,在2019年看似混得还不错的电咖汽车日子也并不好过,融资25亿元,但只有一款车量产交付,销量不尽人意,可令人意外的是,电咖竟在考虑投建工厂和研发新车,严重的入不敷出致使拖欠员工年终奖。

总的说,除了上述提到的几家公司,博郡汽车、知豆电动、敏安新能源等造车新势力今年也被曝出拖欠员工工资,欠薪潮正在造车新势力中蔓延,2020年或将加剧,部分造车新势力面临退市风险。

2019年,是新能源车企多事之年,在这一年里,有些车企经历了危及生存的大事件,也有很多品牌带来了出色的产品。不管如何,顶住压力,迈步向前的它们值得喝彩。

但在接下来的2020年,随着新能源补贴的取消以及越来越多新能源产品的入市,蓝海市场的战争必然愈演愈烈。届时,滥竽充数者将会被市场悉数淘汰,而有真才实学者将会是笑到最后的赢家。