

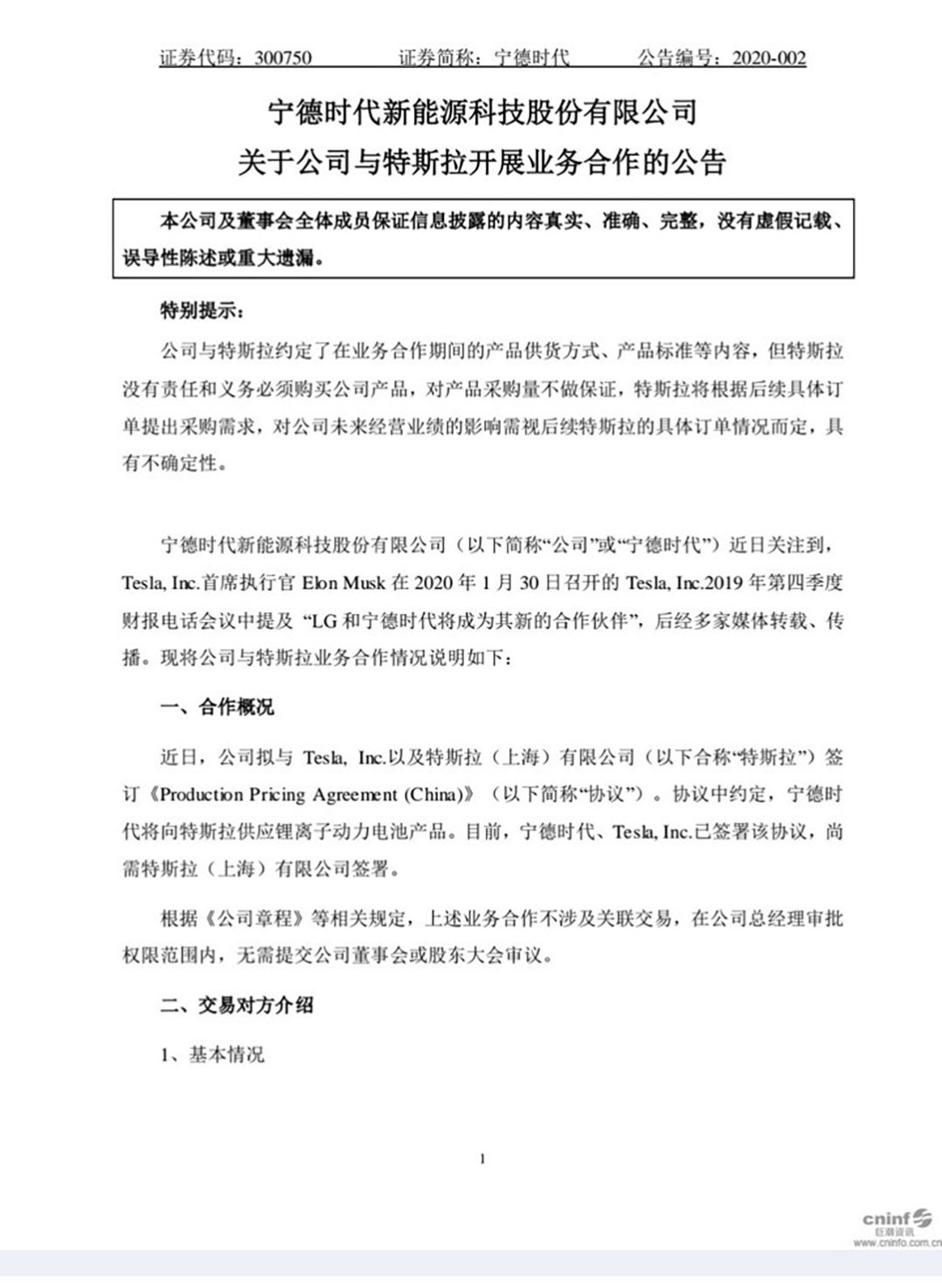
2月3日,宁德时代宣布与特斯拉开展业务合作,并公布了更多的细节。公告称,双方协议约定的供货期限为2020年7月1日至2022年6月30日。在此期限内,特斯拉将向宁德时代采购锂离子动力电池,具体的采购情况特斯拉会根据自身需求以订单方式确定,协议未对特斯拉的采购量进行强制约束,最终销售金额须以特斯拉发出的采购订单实际结算为准。受此利好,今日宁德时代股价一路飙升,最大涨幅一度超过8%,创下历史新高。


近日,阿斯顿·马丁发布声明称,加拿大亿万富翁劳伦斯•斯托尔(Lawrence Stroll)为首的团队以 1.82 亿英镑收购阿斯顿·马丁16.7%的股份。外媒指出,中国吉利控股曾拟以2亿英镑收购阿斯顿马丁19.9%的股权,但阿斯顿·马丁经过慎重考虑还是选择了劳伦斯•斯托尔团队。此前,“吉利收购阿斯顿·马丁”消息一经传出后,阿斯顿·马丁股价迎来快速上涨,一度飙升20%,可惜最终吉利无缘。中国是世界上最大的汽车市场,如果阿斯顿·马丁被吉利收购股权,不仅可以获得更多的资金,同时也能够进一步拓宽中国市场,马丁最终没有选择吉利,这是比较令人遗憾的事情。


今日理想汽车官方表示,在全国各地的疫情防控要求下,汽车行业各零部件供应商的生产均受到不同程度的影响,对于原预计交付时间为2、3月份的用户,理想汽车将延期交付,尽量控制在一个月以内。少部分已经在春节前生产完成还未交付的车辆,理想汽车将从2月10号起根据各地的复工安排为用户陆续开启交付。有关具体的延后时间,官方将在2月15日前公布。




日前,大众官方发布了新款EA288 Eco柴油发动机(TDI)。据悉,这款全新的EA288 Evo发动机采用了Twin Dosing技术,发动机具有两套催化转化器(SRC),一个位于发动机顶端,一个位于发动机底部,每个催化转化器配备有单独的氨喷射系统,通过两次喷射尿素产生更多的氨,从而与更多的氮氧化物发生反应并转化为无害物质。大众表示,全新的EA288 Evo发动机不仅提供了高效的动力水平,并且远低于欧6d排放标准,更加清洁更加环保。





日前,中国疾控中心发布了关于新型冠状病毒感染的肺炎私家车预防临时指南。指南提示,车辆在空旷场所需保持通风换气,在密闭环境里应当开启空调内循环。另外,车主可通过含氯消毒剂和过氧化氢消毒剂等进行手、皮肤的消毒。当车内搭乘可疑人员时,应当开窗通风并保持一定距离,待可疑人员下车后,对其车门把手、车窗、座椅等进行消毒。具体指南请查看下方图片。



近日,有海外媒体曝光了奔驰Vision EQS量产版路试谍照。据悉,奔驰EQS将搭载新一代的MBUX信息娱乐系统,中控台配备一块大面积的液晶显示屏。动力上,该车采用前后双电机四驱布局方式,最大功率可达350kW,百公里加速时间在4.5秒以内。同时EQS将配备容量为115kWh的电池组,使得新车的续航里程可达700Km。作为奔驰旗下的旗舰电动车,新车除了续航里程优异之外,整车在外观及内饰设计上也采用了多项全新的设计元素。奔驰EQS上市后,将与特斯拉Model S、保时捷Taycan等车型展开竞争。



2月3日,长城汽车决定将10辆总价值115万元的长城炮皮卡捐赠给重庆市慈善总会,用于支援重庆地区的防疫应急工作,为防疫保障做好“爱心接力棒”。此前,长城汽车已向湖北省慈善总会捐赠500万元人民币,该笔款项用于支援武汉、黄冈、潜江等十余个城市购买急需的疫情防控物资,以及防控指挥部统一调配使用。当前,新型冠状病毒感染肺炎疫情仍在防控中,无论对社会、对行业和企业都是一场艰苦卓绝的战斗,面对疫情,唯有同舟共济,才能共渡难关。



近日,乐高发布了一张产品预告图,预告乐高LEGO科技系列即将推出一款兰博基尼车型。据悉,图片中的车型为兰博基尼首款混动超跑Sián,该车最早在去年9月在法兰克福车展上亮相。Sián动力上搭载一台6.5L V12自然吸气发动机,配合电机能综合最大功率达到了819马力。此前,乐高也推出过保时捷911 GT3 RS和布加迪Chiron两款跑车的模型,售价普遍在3000-5000元RMB并不便宜,不知道兰博基尼Sián模型又要卖多少钱呢?官方称这款新模型将有望于2020年6月1日上市。




近日,外媒发布了2021款起亚Seltos官图。众所周知,起亚Seltos国产车型对应为全新一代傲跑,英文尾标KX3。全新Seltos依旧采用虎啸式进气格栅搭配分体式大灯设计,不过在前脸下方作出细节的改动,车尾和内饰基本保持不变,整体看起来更为霸气。动力方面,Seltos将会搭载2.0L自然吸气发动机,国产傲跑则是搭载1.5L自吸发动机,虽然动力不及海外车型,但国产车型比起海外车型价格要便宜上不少。


工薪阶层可以买豪华,例如入门级别的BBA,像宝马1系、奥迪A3 价格价格基本在20万元以内,奥迪A4L、奔驰A级、奔驰C级 30万元左右基本搞定,又或者是凯迪拉克CT4、CT5,沃尔沃S60价格都属于比较亲民的,这些车型都适合一般普通家庭入手。大家也可以选择不同的购车方案来购车。但平心而论,工薪阶层是否真的有必要买豪华品牌呢?身边有位女同事,自己出来辛苦工作一年,加上家里提供的50多万元,成功买上了奔驰E级。油耗和保养费用姑且不谈,可一旦遇上剐蹭,那就真的是“头大”,因为豪华品牌的车型维修费用比一般品牌高,一般人可能吃不消。所以我的观点是如果你有足够的钱,买豪华车没有问题,如果不够钱,那就不要买,到底自己是否真的需要豪华品牌,还是说用来打脸充胖子,认清自己的需求来买车,无疑会更加实际。