对力帆几百家经销商而言,最近可能是他们这一年来心情最放松的一段时间,这是因为力帆的重组进程有了新的消息。

从去年11月份开始传出“破产”风声的力帆,在2019年底亏损就达到了46亿元,这笔金额已经超过了力帆上市以来10年间的利润总和。这也就导致了力帆在全国范围内数百家经销商,2019年几乎都没能从力帆方拿到自己应得的返利、贷款、担保金等款项。
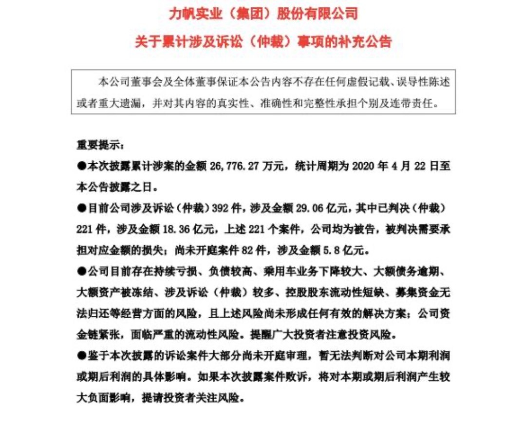
截止至今年6月18日力帆股份发布的公告显示,力帆涉及的的诉讼(仲裁)案件金额已累计达到29.06亿元。随后在6月22号,来自全国各地的30家力帆经销商集体前往了重庆市力帆实业公司,就重庆力帆汽车销售有限公司的欠款问题进行的协商,当然结果却是不尽如意。

面对这种巨大的资金压力,力帆凭借着几乎消失的市场份额自然无力回天【今年前五个月力帆汽车全国销量仅为1347辆】。于是力帆实业旗下的10家全资子公司在7月10号,被债权人申请了破产重组。

这里需要点明的是,「破产重组」并不是我们常听到的「破产清算」,「破产重组」的目的是预防债务人的破产,对当事企业的财产(债务及所属事物)进行必要的整合后,积极挖掘并展现其财产增值的可能性,并吸引外来资金的注入,让当事企业能够从低谷中复兴。

也就是说本次破产重组,无论是对现年82岁的尹明善还是对他亲手打造出的力帆集团,都是一个最好的方向,也是唯一一个不让力帆彻底走上破产道路的办法。

目前已经到了10月份,距离力帆破产重组消息传出过去了三个月;那个让众多经销商松了一口气的好消息就是:在8月26日力帆实业发布破产重组公告后,9月14日,重庆两江股权投资基金管理有限公司(下称:两江基金)与吉利迈捷投资有限公司(下称:吉利迈捷)以联合体身份,缴纳了保证金并正式开始参与重庆力帆的破产重组工作。

这个消息的关键点便在作为后者的吉利迈捷公司,该公司由吉利控股集团旗下的吉利科技集团有限公司与杭州吉行科技有限公司(吉利科技集团全资控股子公司)联合创立,并分别持有99%和1%的股份,可以将其理解为吉利集团的全资子公司。也就是说,在本次力帆破产重组的过程中,吉利扮演了“救世主”的身份。

而此次吉利的“多金”也并不是第一次展现,近年来吉利在多领域的大力投入与各种各样的收购合作,都让我们见识到了吉利雄厚的资金实力。而吉利迈捷则是吉利在新能源以及未来出行领域的部署单位;本次它参与力帆的破产重组也有着极强的目的性。

作为有自己造车技术、自己生产工厂、自己生产资质的吉利集团旗下的子公司,吉利迈捷看起来完全没有必要插手力帆的重组工作。但如果联系到7月份吉利控股集团与重庆两江新区签署的战略合作协议,一切就都说得通了。在这份协议中,吉利控股集团表示将推动其高端新能源整车项目、吉利工业互联网总部暨数字化工厂项目落户两江新区。

作为中国汽车工业的核心基地之一,吉利选择在重庆发展新的业务也是一个当务之急的需要,而作为当地汽车工业不能忽视的一员,力帆此时的困境可能也正是当地政府需要解决的问题,于是吉利汽车收购力帆汽车部分业务,在这种前提条件下看起来就合理很多了。一方面两江新区不会受到力帆破产所带来的消极影响,另一方面吉利在两江新区也有了现成的场地以及成熟的工作人员体系,这是一个两相利好的方法。

虽然目前力帆的重组工作还未正式结束,但其结果看起来已经不会有太大的出入,在当地政府和吉利全资子公司的共同推动下,力帆的这次重组极有可能获得成功,而从另一个角度来说,吉利集团将成功收购或部分收购力帆集团。

也就是说目前力帆的一切,在不远的未来都会绑上吉利的战车,有了这么一个资金雄厚的靠山,上文中提到的被力帆拖欠款项的经销商们自然可以松下一口气了,但很可能也就仅限于松下的这口气。

这是因为力帆在破产重组之前面临的最大问题,并不是巨大的资金压力,而是集团年复一年扩大的亏损额。而这种逐年扩大的亏损,是出在力帆早就定下的产品规划上,早从2015年开始力帆就出现了产品线单一的症状,当时仅有3款小型车以及4款中型车在售,而同级别车型的差异仅仅在排量和配置上,动力上的细微差距除了可以在官网中查询到,实际的驾驶体验并无差别。

这种“平淡无奇”的产品规划便成为了力帆的噩梦,从2015年开始力帆的年销量便开始逐年下降。而为了解决销量问题,力帆更是选择在2019年开始向一级经销商提供指导价30%价位的车源,这种饮鸩止渴的方法虽然让力帆的销量有了短暂的上扬,但是却彻底得罪了众多下游经销商以及本就不多的力帆车主。

最后,这家成立于1992,有过辉煌,有过传说的自主车企,最终还是倒在了2020年,令人唏嘘。而吉利在接手之后,有着自家技术的吉利很可能不会再保留力帆以往车型的生产线,转而生产融合自家技术的全新车型。这也就意味着,力帆经销商和老车主所面对的售后难题,将会永远的成为他们心中的遗憾,力帆的众多车型也将只存在于我们的记忆中。