众所周知,我国汽车工业起步较慢,所以不论是汽车人才吸收,还是汽车技术研发发展,和起步早、发展时间长的外资车企相比,两者之间的差距是客观存在的。

但正所谓“笨鸟先飞”,虽然国产自主品牌没有长时间的技术累积与沉淀,可凭借着这些年在技术研发领域的巨大投入和努力,国产自主品牌与合资车企的差距正在缩小。

事实上,近些年由国产自主品牌研发的一些汽车新技术,表现确实出色,甚至得到了一众合资车企的赞扬。这期文章,教授就给各位看官扒一扒由中国品牌开发的最新汽车技术。

长城汽车,是国内乃至全球数一数二的SUV制造商,今年旗下各种新车亦是层出不穷,全新哈弗H6、哈弗大狗、哈弗初恋、坦克300、欧拉好猫、黑猫、白猫、长城炮、电装炮等新车相继亮相。

而在这背后,长城汽车全新开发的柠檬、坦克双平台以及蜂巢新能源功不可没。双平台和蜂巢新能源技术的加持,辅以咖啡智能系统,加快长城汽车从一家专业SUV制造商转型为全球科技出行公司的脚步。
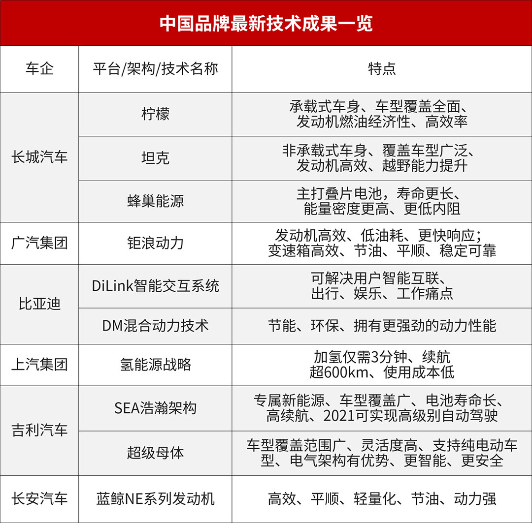
柠檬属横置平台,主要特征是车型覆盖全面、技术覆盖广、电子架构新、承载式车身结构,车身尺寸延展性设计上较灵活。车型适用长度范围从4200-5100mm;车宽范围从1830-1975mm,轴距支持2650-3005mm间变化。

正是因为宽泛的尺寸变化,所以它支持小型、紧凑型、中型、中大型和大型车。当然,这当中也包含了SUV,比如长城最新推出哈弗H6、大狗以及初恋都是出自这个平台的产物。
此平台支持包括燃油、纯电动、氢能源、油电混合在内的四种驱动系统,其中,纯燃油2.0T是这个动力平台最大亮点,它是蜂巢易创开发的全新4N20系列发动机,燃烧热效率达38.3%。

另外,柠檬平台还在电子架构层面完成了打通,为高级别驾驶辅助提供了一定的基础。车身结构和制造工艺上也有很大改进,轻量化和车身刚度得到优化,官方称轻量化水准将会高于日系车。
不同于柠檬平台,坦克平台定位智能专业越野平台,属于纵置平台,对应非承载式车身结构,主要供长城旗下WEY品牌使用,它具有高延展性、全新动力总成、可靠性以及越野功能种类丰富四个特征。

如同柠檬平台,它的车身尺寸延展性也非常灵活,车长范围4700-5200mm,车宽1840-2060mm,轴距范围2750-3750mm,主要涵盖中型和中大型车,官方称后续会考虑在此平台上推出MPV车型。
而在动力系统部分,同样支持纯燃油、混动和插混三种动力总成,其中最值得一提的是,油电混动的车型将会匹配3.0T发动机,燃烧热效率高达42%,比丰田混动创下的41%的燃烧热效率还要高。

据悉,出自该平台的车型将会搭载分时四驱系统,动力分配可达到50:50,同时还将配备前桥电控机械差速锁、带锁止功能的中央分动箱以及后桥机械差速锁,而出自该平台首款车型坦克300即将上市。

至于蜂巢新能源,则主要致力于开发能量密度更高、寿命更长的动力电池,为长城旗下新能源品牌欧拉推出的新能源车型提供动力电池。

不同于广汽集团、长安、长城等自主品牌,比亚迪汽车最大的卖点在于它的插电混动(DM技术)和DLink智能互联网系统。可以这么说,比亚迪当前销量有80%是由新能源车型的插电混动车型所贡献,这点从它的销量就可窥见一二。

比亚迪DM插电混动技术,从2008年至今一共发展了三代,当前第三代插电混动系统换装全新的BSG电机架构、升级后桥电机、强化热管理系统等,搭载这一套系统的车辆,不管是效能、电池管理优化和NVH水平都得到了进一步的改善和优化。
空谈无益,例子佐证。现款在售的最新一代唐DM,2.0T内燃机搭配双电机能瞬间释放950N·m扭矩、综合马力超500Ps,创世版顶配车型百公里加速仅需4.3s,动力性能不输搭载3.9L双涡轮增压V8引擎的法拉利Portofino,百公里能耗低至5.7L/100km。

除了DM插电混动这一块,比亚迪DLink智能网联系统在车界也是赫赫有名,它是由比亚迪基于移动互联、智能AI、语音识别、车联网、大数据等最新技术和用户洞察,通过软、硬件创新,完全独立自主研发的智能网联系统。
比亚迪的DiLink智能网联系统包含DiPad、Di云、Di生态和Di开放四大能力平台,它的出现重新定义了汽车智能互联网,通过全面连接人-机-车-云,用户可实现实现智能语音交互、娱乐游戏、一键寻桩、远程控制等多种功能。

广汽集团,国内数一数二的造车企业,旗下拥有GS4、GS8等热销一时的产品,2020北京车展,广汽影动ENPULSE概念车首发、新款传祺GM8上市,引起了不少人的关注,但要说关注度最高的还是广汽集团打造的全新一代动力总成平台——钜浪动力。

据官方资料显示,此动力平台由广汽集团研究院历时12年开发而成,它集成了发动机和变速箱两大领域,拥有高效发动机、变速箱和混动产品三大支柱,包含1.5L、2.0L纯燃油、DHE混动专用发动机、WDCT、AT、DHT混动专用变速器六小板块。
未来搭载钜浪动力平台打造的全新一代动力总成产品,将满足国六b排放标准,而且将拥有更迅捷反应、更强劲动力和更出色燃油经济性。根据官方资料,1.5L、2.0L发动机,响应速率提升30%,而热效率将会超过40%。

专为混合动力车型开发的第四代发动机——2.0ATK发动机,加持广汽GCCS汽油机燃烧控制系统、阿特金森循环、15.6超高压缩比、350bar高压直喷系统等先进技术,热效率达42.1%,综合油耗低至4.0L/100km,对降低车辆排放大有裨益。
此外,基于广汽钜浪动力平台推出的7WDCT(7速湿式双离合自动变速箱),官方称这台变速箱具备高效节油、迅捷平顺、稳定可靠的特性,表现出彩。值得一提的是,混动专用变速箱最高传动效率超过97.5%,换挡速度谓之出色。

在早期,发动机、变速箱、核心三大件,可以说是自主品牌的硬伤,但近些年以来,自主品牌在核心三大件上的研发上投入非常多的人力物力,出现了不少优秀的核心三大件,比如奇瑞的CVT变速箱以及长安汽车的蓝鲸NE系列发动机。

由长安汽车开发的蓝鲸NE系列发动机出自长安NE高效能发动机平台,具备“劲、净、静”的技术特点。这个平台主推的1.4T/1.5T两款涡轮增压发动机,揉合了“AGILE敏捷”高效燃烧系统、舍弗勒智能凸轮调相系统等技术,热效率达40%。

另外,相比上一代产品,长安汽车全新开发的蓝鲸NE系列发动机减重14kg,在双涡轮增压和双出口排气歧管技术辅助下,当转速1250rpm时就可收获300N·m的扭矩输出,对优化车辆起步、换挡过程的平顺性,提升车辆行驶质感颇有益处。

吉利,一直以来都是和沃尔沃共用CMA架构,而旗下主打高端领域的领克在短短几年时间也迅速积累起了口碑和品牌知名度,在中高端市场站稳脚跟,在中国品牌向上战略中是比较成功的一个代表。

考虑到领克品牌入驻新能源市场需要,吉利针对领克品牌开发了一个专属纯电动车架构,SEA浩瀚架构就此应运而生。今年9月23日,SEA浩瀚架构和基于此架构打造的概念车型ZERO CONCEPT一同正式对外发布。

根据官方消息,SEA浩瀚架构轴距覆盖度从1800mm-3300mm,级别从紧凑型到中大型车,支持轿车、SUV、MPV、旅行车、跑车和皮卡等;
此外,该架构最大可提供110kWh电池容量和最大功率475kW的电机,充电5分钟续航120km,使用20万公里无衰减的电池,NEDC工况下寿命可达200万公里。

另一厢,基于SEA浩瀚架构打造的车辆,预计于2021年在结构道路实现高度自动驾驶,2023年之前,在开放道路实现高度自动驾驶,2025年之前,在开放道路上实现100%的自动驾驶。

不可置否,因起步晚、技术发展缓慢,中国品牌和合资车企之间差距明显,但伴随自主品牌在汽车技术等领域的不懈努力和追赶,这些差距正在一步步缩小,自主品牌正在向世界顶尖的车企靠拢。

而作为中国消费者,对这些处于发展中的自主品牌,应多给予一些时间、信心和包容,而不是唱衰、怀疑它们。要相信,国企当自强,向上的中国汽车品牌的技术不会永远落后于世界,终将傲立于世界。