十年前,国产手机尚未摘掉山寨机的帽子,缺乏核心技术,制造工艺落后,价廉物不美,所以市场几乎被诺基亚、三星、LG、索尼等国外品牌垄断。

十年后,随着技术的进步和品牌的向上突破,国产手机不仅摘掉了“山寨”的帽子,而且赢得了海内外消费者信赖。如今市面上几乎看不到诺基亚、LG、索尼等国外品牌,取而代之的是华为、小米、vivo、中兴等国产品牌。
伴随着中国制造的崛起,被称为“工业中的工业”的汽车工业,近年来也有了突飞猛进的发展,种种迹象表明,如今的中国品牌汽车正在走国产手机的崛起之路。而一些中国品牌SUV在某些核心领域,确实有了叫板合资车的底气。


坦克300无疑是今年国内车市的“当红辣子鸡”,火爆的销量让厂家两度按下接单暂停键,进而升级工厂,扩大产能。


坦克300之所以如此受欢迎,首先要归功于其强悍的越野性能:带大梁非承载式车身,短轴距宽轮距高底盘,博格华纳分时四驱系统,2.0T+采埃孚8AT的动力组合,以及前中后“三把锁”,这些都是硬实力。


其次是复古霸气的设计:作为一款硬派SUV,坦克300硬朗而又复古的外观,让其在竞争激烈的SUV市场脱颖而出,成功吸引了人们关注。方正的前脸,配上圆形的复古大灯,简单而又耐看。别看它外观硬朗,但内饰却很讨国人喜欢,中控台采用了大面积的皮质包裹,配上菱形纹理的皮质座椅,档次感和豪华感扑面,而双连屏和电子挡把的运用,则科技感十足。

接着就是不错的动态表现,因为定位的不同,硬派SUV往往为了获得更好的越野性能,而牺牲了操控性和舒适性,这也是制约硬派SUV成为大众主流的一个重要原因。而坦克300在这方面拿捏很到位,非承载式车身结构+后整体桥非独立悬架,这些都是衡量硬派SUV的重要指标。

为了得到更好的操控性和稳定性,坦克300采用了低重心的设计,采用了纵置发动机布局,并且在后整体桥上增加了一个减震器,让其兼顾了操控性和越野性能。

从实际的体验来看,在日常行驶中,坦克300基本能做到城市SUV般的操控感。而优秀的NVH以及平顺的动力输出和换挡表现,超出了很多人对于硬派SUV的期望。所以不少人在试驾完之后,就果断下了定。

最后就是价格,坦克300越野版的售价区间为19.58-21.38万元,这个价格放在比Jeep牧马人(43.99-54.99万)便宜了近一半。而与同价位的合资SUV相比,坦克300硬核的越野实力和豪华的内饰,都是其它车型难以媲美的。
一台售价不贵,兼顾城市SUV般的操控性和硬派SUV越野性的中高端产品,受到国内消费者追捧,并不奇怪。

混合动力系统无疑是当前最省油的解决方案,但因为技术和专利限制,混动市场几乎被两田垄断。不过随着比亚迪DM-i超级混动技术的出现,沉寂了多年的混动市场终于被打破。

搭载了DM-i混动技术的宋PLUS DM-i,上市后一车难求,目前购车需要等3个月左右才能提车。

作为在混动技术领域有多年研究的比亚迪,早在2008年便推出了第一代DM技术,而早年的F3DM便搭载了该系统。其工作原理类似本田的IMMD混动,但因为发动机技术相对落后,电池、电机等技术也没有如今这么发达,所以从油耗和动力两个维度来看,都没有达到预期,而且价格颇高,因此慢慢淡出人们视野。

后来经过2000多名工程师数十年的打磨,比亚迪终于在2021年推出了第三代混动技术——DM-i超级混动技术。

比亚迪的这套DM-i混动技术包括了骁云-插混专用高效发动机、EHS电混系统和DM-i超级混动专用功率型刀片电池三大核心零部件,并且做到了动力系统和控制系统100%自主研发。
其中骁云1.5L发动机热效率达到了43%,比本田IMMD混动使用的2.0L发动机(40.6%)还要高。

另外比亚迪的DM-i混动属于插电混动,搭载了较大容量的刀片电池,可以实现长距离的纯电行驶;而本田IMMD混动则属于油电混动,无法实现长距离纯电行驶,因此在充电条件允许的情况下,比亚迪DM-i混动的使用成本要更低。

以宋PLUS DM-i为例,提供51km和110km两个纯电续航的版本。其中51km续航版车型,百公里加速成绩为8.5s,亏电油耗为4.4L/100km;110km续航版车型,百公里加速成绩为7.9s,亏电油耗为4.5L/100km。理论上的油耗和动力表现,都要比搭载了本田IMMD混动系统的CR-V更优秀,后者的官方百公里加速和油耗分别为9秒和4.9L。

我们从车主的实际反馈来看,宋PLUS DM-i的百公里油耗只要3.7L左右。而搭载了本田IMMD混动系统的CR-V,车主百公里油耗在6.5L左右。

油耗、动力、价格以及配置都要更胜一筹的宋PLUS DM-i,受到市场追捧也就不足为奇了,如果其可靠性得到了市场检验,那其未来的表现更加让人期待。

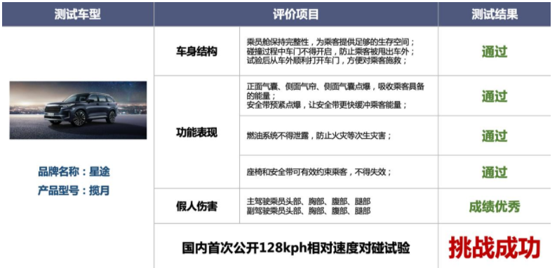
近日,星途揽月在天津中汽中心完成“Top Safety”车对车公开碰撞试验,这也是全球首次公开128kph相对高速的非标对碰试验。

据悉,星途揽月参加的是“Top Safety”赛事中最严苛的车对车对撞试验,即在每台车速度64km/h、重叠率25%、两车夹角15°的试验条件下进行。

从公布的实验结果来看,星途揽月在高速碰撞后,乘员舱保持完整,A柱和门槛没有明显变形,为乘客提供了足够的生存空间。并且在碰撞后,车门能够顺利打开,方便对乘客施救。
而在碰撞的瞬间,正面气囊、侧面气帘、侧面气囊均正常打开,安全带收紧,有效保护了车内乘客;另外燃油系统未发生泄露,防止火灾等次生灾害。

本次的碰撞虽然为非标准碰撞,官方也未给出具体星级评价及得分,但我们从公布的实验结果来看,星途揽月的表现还是可圈可点。而且要知道,这是在众多媒体前的公开碰撞实验,而且全程直播,稍有不慎,就可能身败名裂,如果没十足把握真不敢玩。

星途揽月是星图品牌的旗舰车型,定位中大型SUV,提供2+3+2的座椅布局,售价区间为16.89-23.09万元。

除了扎实的用料和较高的安全性之外,星途揽月最让人称赞的就是那台代号为F4J20的2.0TGDI发动机。有着技术宅之称的奇瑞,在发动机领域有着较深的造诣,前几年造出的1.6TGDI,热效率达到了37.1%,是当时中国品牌量产发动机中热效率最高的。
而搭载在星途揽月的这台2.0T,则和1.6TGDI属于同一代产品,两者共享了诸多零部件和总成。不过相对来说,2.0T发动机不仅排量加大,而且加入了350bar缸内直喷和双平衡轴等技术,所以该发动机最大的亮点就是动力强。

从参数来看,星途揽月的这台2.0T发动机最大功率为254马力,峰值扭矩为390牛·米,甚至可以和豪华品牌的中大型SUV一较高下。而实际的动力表现也不错,配合7速双离合变速箱,这个大块头的百公里加速成绩只要8秒出头。

种种迹象表明,主流中国品牌SUV似乎正在走国产手机的崛起老路,随着技术的不断进步,中国品牌SUV与合资品牌SUV之间的差距会不断缩小,甚至在某些领域实现超越。